爱得科技北交所上会,重重隐忧待解
(原标题:爱得科技北交所上会,重重隐忧待解)

图片来源于网络,如有侵权,请联系删除
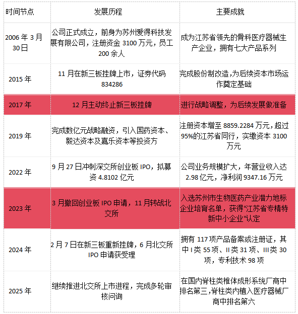
中国产经观察消息:2025年11月21日,苏州爱得科技发展股份有限公司(以下简称“爱得科技”)即将接受北交所上市委审议,保荐机构为德邦证券。这家以骨科耗材为主营业务的企业,在申报北交所IPO的道路上已历经一年半的漫长等待与两轮问询。然而,其业绩波动、产品中标价格低于同行、经销商资质存疑、高管违规以及重大医疗舆情事件等问题,如同重重阴霾,笼罩在其上市前景之上。
业绩波动:政策利刃下的“失血”困境
爱得科技的业绩颓势早已显露无遗。根据招股书及公开财务数据显示,2022年至2025年上半年,爱得科技的营业收入分别为2.86亿元、2.62亿元、2.75亿元和1.49亿元,扣除非经常性损益后归属于母公司股东的净利润分别为8805.19万元、5112.08万元、6048.53万元和3589.75 万元,缩水超40%。尽管2024年营收略有回升,但利润规模显然难以回到2022年时的较高水平,且毛利率从62.43%降至58.86%,显著低于行业均值。
业绩崩塌的直接推手是骨科耗材行业的“带量采购”政策。作为核心收入来源的嵴柱类产品,销售收入从2022年的1.37亿元降至2024年的0.84亿元,单价大幅下滑导致“量价齐跌”。以椎体成形系统为例,其单价从2022年的478.65元降至2024年的176.45元,降幅超63%。创伤类产品同样受省级集采冲击,收入规模萎缩。更严峻的是,集采中标价持续走低,部分产品价格已逼近生产成本,而公司尚未披露有效的应对策略。医保支付改革下,医院成本控制趋严,非集采产品销量受限,进一步压缩了利润空间。
产品中标价格低于同行:竞争力存疑
在集采政策下,爱得科技的产品中标价格显著低于同行,这无疑加剧了市场对其产品竞争力的质疑。以嵴柱类产品为例,公司中标产品平均单价降幅显著,且部分产品未来或面临“价格接近生产成本”的困境。相比之下,同行业可比公司在集采中的中标价格虽也有所下降,但降幅相对较小,且部分企业通过技术创新和产品升级,成功维持了较高的毛利率。
爱得科技在研发方面的投入也远低于同行。2022年至2025年上半年,爱得科技研发费用率分别为5.91%、7.41%、7.61%和6.79%,显著低于同行业均值。且专利数量显著低于同行可比公司,技术竞争力有限。在跨国企业竞争加剧的背景下,爱得科技的产品矩阵及品牌影响力存在明显差距,未来或面临技术迭代风险。
经销商资质存疑:销售真实性受质疑
爱得科技的经销商管理问题同样令人担忧。公司经销商数量庞大且变动频繁,相当数量的经销商成立不久便注销,或存在“突击开发-退出”的循环。例如,济南涵昱商贸有限公司早在2023年3月便已完成注销登记,但爱得科技在2024年仍向其销售一次性使用负压引流护创材料包,金额达99.96万元。此外,公司多家规模较大的经销商刚成立不久便能贡献高收入,有的还是0实缴注册资本、0员工参保,个别经销商甚至存在关联交易非关联化的嫌疑。
更令人震惊的是,爱得科技尚未建立终端销售管理系统,无法实时掌握下级经销商的销售情况。经销商之间还存在交叉采购的现象,这进一步加剧了管理的复杂性。北交所对此表示关注,并询问了爱得科技的经销商管理机制是否健全。然而,公司尚未给出令人信服的答案。
高管违规:重要性与历史污点
爱得科技在招股书风险提示中对总经理李逸飞的描述也引起来广泛质疑。为何一家医疗科技公司离开一名销售,整个公司的销售网络就会出问题,甚至是销售人员无足够精力都会导致公司销售网络出问题?
这种在招股书中强调非实控人的管理层的重要性实属少见。甚至这位李逸飞先生在公司三板挂牌期间就收到了江苏监管局的监管谈话 。历史显示2024年6月19日,因为1700多万的关联交易未做信息披露,中国证券监督管理委员会江苏监管局出具了《江苏证监局关于对苏州爱得科技发展股份有限公司、李逸飞采取监管谈话措施的决定》,并记入证券期货市场诚信档案。很有意思的是,这个监管函出具的时间在公司北交所IPO受理时间前不久,怎么发现的?诚信不佳的背景下,公司把整个销售渠道寄托在李逸飞个人的精力上,这公司是否符合上市公司标准?
除此之外,爱得科技今年刚被浙江医保局“踢出”耗材配送商合作关系。这是否因为李逸飞精力不足导致的?配送商合作关系,通常医保局对配送企业主要考核订单响应情况、供应保障情况、问题处置有效性、配送储运环节质量等方面。当月履约管理考核分值在60分以下的企业需限期整改,严重违约或对临床诊疗造成影响,将予以暂停挂网、取消配送企业资格等处理,每个地区医保局可能考核标准并不一致。爱得科技显然是没有达到浙江医保局的标准。
重大医疗舆情事件:价格虚高与销售渠道争议
就在爱得科技即将上会之际,公司还卷入了一起重大医疗舆情事件。江苏盐城的黄先生在盐城市第一人民医院骨科手术后,发现医院使用的爱得科技外固定支架耗材价格高出销售公司十几倍。例如,不锈钢的骨牵引针在医院的价格是483元,而在销售公司的价格仅为42元;针杆夹在医院的价格是2200元,而在销售公司的价格仅为168元。价格基本上都相差10倍左右。
尽管医院和医保局均表示价格由省医保局统一定价,且医院走平台采购,但这一事件仍引发了公众对医院采购价格虚高、爱得科技销售渠道合规性的质疑。公司未对此事件正面回应,进一步加剧了市场信任危机。做为即将准备上市的公司,这种公开重大舆情事件应该在上会稿中及时信息披露是否存在风险,避免投资者及市场不知情的背景下“蒙混过关”!
爱得科技的北交所上市之路,堪称一部“问题教科书”。业绩持续下滑、产品中标价格低于同行、经销商资质存疑、高管违规以及重大医疗舆情事件等问题,每一项都足以成为上市路上的“绊脚石”。尽管公司试图通过整改与解释化解质疑,但市场与监管层对其合规性、持续经营能力的担忧仍未消散。在注册制下,信息披露的真实性与完整性是上市审核的核心,爱得科技若无法彻底厘清历史问题、建立规范治理机制,其北交所之梦恐难圆满。
编辑 | 王宇