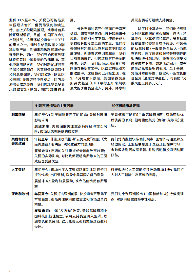
精选热闻SELECTED NEWS
今日要闻TODAY NEWS
人保服务 ,保险有温度_2026年中国智算中心行业全景透视与投资决策内参

人保服务 ,保险有温度_2026年中国智算中心行业全景透视与投资决策内参

81161
2026-02-25
人保服务 ,保险有温度_2026年中国智算中心行业全景透视与投资决策内参 2026年2月25日 来源:互联网 435 22 图片来源于网络,如有侵权,请联系删除 北京用户提问:市场竞争激烈,外来强手加大布局,国内主题公园如何突围? 上海用户提问:智能船舶发展行动计划发布,船舶制造企业的机 江苏用户提问:研发水平落后,低端产品比例大,医药企业如何实现转型? 广东用户提问:中国海洋经济走出去的新路径在哪?该如何去制定长远规划? 福建用户提问:5G牌照发放,产业加快布局,通信设备企业的投资机会在哪里? 四川用户提问:行业集中度不断提高,云计算企业如何准确把握行业投资机会? 河南用户提问:节能环保资金缺乏,企业承受能力有限,电力企业如何突破瓶颈? 浙江用户提问:细分领域差异化突出,互联网金融企业如何把握最佳机遇? 湖北用户提问:汽车工业转型,能源结构调整,新能源汽车发展机遇在哪里? 江西用户提问:稀土行业发展现状如何,怎么推动稀土产业高质量发展? 当数字经济的浪潮从“概念炒作”彻底转向“实体落地”,算力已不再是实验室里的冰冷参数,而是成为继水电之后的国家核心战略资源。站在2026年的门槛上展望未来五年,中国智算中心行业正处于从“规模堆砌”向“质量效能”剧烈转型的暴风眼。 一、 宏观大势:国家意志下的算力基建狂潮图片来源于网络,如有侵权,请联系删除 国家“东数西算”工程自2022年全面启动以来,其战略定力超乎寻常。这不仅是资源的物理调配,更是中国数字经济版图的重构。根据国家统计局及工信部发布的官方数据显示,截至2024年底,全国在用算力中心机架总规模已超过800万架,算力总规模达到246 EFLOPS,其中智能算力规模同比增长超过40%,占比已突破30%。这一组官方数据的背后,是国家对2025年算力规模超过300 EFLOPS、智能算力占比达到35%这一刚性目标的强力执行。 进入2026-2030年的“十五五”周期,政策导向将发生微妙而深刻的变化:从“建设为主”转向“应用为主”。国家发改委与数据局的联合发文已明确释放信号,未来五年将严控通用数据中心的盲目建设,而对服务于大模型训练、科学计算、工业互联网的智算中心给予绿电、土地和税收的倾斜。这意味着,过去那种“圈地卖电”的传统IDC模式已走到尽头,未来的智算中心必须具备“算力即服务”的高阶能力。想要深入了解国家层面最新的政策风向标和各部委的具体扶持细则,中研普华产业研究院发布的《》中有更详尽的政策拆解,这对于规避合规风险至关重要。 二、 需求爆发:AI大模型催生的千亿级饥渴市场 市场需求的爆发是这一轮周期的核心驱动力,而这一驱动力的源头正是生成式人工智能(AIGC)的狂飙突进。不同于传统的网页浏览或视频点播,大模型的训练和推理需要消耗惊人的算力资源。根据国家网信办发布的《生成式人工智能服务管理暂行办法》实施情况通报,截至2025年初,我国已有超过300个大模型完成备案并上线,参数量普遍达到千亿级。这种指数级的算力消耗,正在倒逼智算中心进行架构革命。 更深层的需求来自实体产业的智能化改造。在高端制造领域,一条产线的数字孪生需要每秒处理数GB的传感器数据;在生物医药领域,新药研发的分子模拟周期正从数年缩短至数月,前提是拥有足够的超算支持。根据中研普华产业研究院对国家统计局工业数据的深度清洗与分析,2025年中国工业互联网产业增加值已突破4万亿元,其中由智算中心直接贡献的算力成本占比正在快速攀升。这种需求不是线性的,而是跳跃式的。如果您正在评估具体的行业渗透率数据,比如金融、医疗、自动驾驶等垂直领域的算力采购预算,请务必点击《》,我们独家的细分行业数据模型能帮您精准算好每一笔投资账。 三、 技术重构:绿色、国产与异构计算的生死时速 技术层面的竞争已进入白热化阶段,核心焦点集中在三个维度:能效比、自主可控与架构创新。首先是“绿色”门槛。在国家“双碳”战略的硬约束下,PUE(电能使用效率)已成为智算中心的生死线。国家发改委明确规定,新建大型及超大型数据中心PUE必须控制在1.25以内,而在西部枢纽节点,这一标准被进一步收紧至1.2甚至1.15。这直接导致液冷技术、间接蒸发冷却技术从“可选项”变为“必选项”,传统的风冷模式正面临被淘汰的危机。 其次是“自主可控”的产业链重塑。国际地缘政治的不确定性让供应链安全上升到国家高度。虽然我们在高端光刻机、先进制程芯片上仍面临挑战,但国产化替代的进程在2025年后明显提速。根据工信部发布的...
2026中国信托产业:从“监管套利”到“受托人文化”的根本重塑_人保财险政银保 ,人保有温度

2026中国信托产业:从“监管套利”到“受托人文化”的根本重塑_人保财险政银保 ,人保有温度

57772
2026-02-25
人保财险政银保 ,人保有温度_2026中国信托产业:从“监管套利”到“受托人文化”的根本重塑 2026年2月25日 来源:中研网 1375 90 图片来源于网络,如有侵权,请联系删除 北京用户提问:市场竞争激烈,外来强手加大布局,国内主题公园如何突围? 上海用户提问:智能船舶发展行动计划发布,船舶制造企业的机 江苏用户提问:研发水平落后,低端产品比例大,医药企业如何实现转型? 广东用户提问:中国海洋经济走出去的新路径在哪?该如何去制定长远规划? 福建用户提问:5G牌照发放,产业加快布局,通信设备企业的投资机会在哪里? 四川用户提问:行业集中度不断提高,云计算企业如何准确把握行业投资机会? 河南用户提问:节能环保资金缺乏,企业承受能力有限,电力企业如何突破瓶颈? 浙江用户提问:细分领域差异化突出,互联网金融企业如何把握最佳机遇? 湖北用户提问:汽车工业转型,能源结构调整,新能源汽车发展机遇在哪里? 江西用户提问:稀土行业发展现状如何,怎么推动稀土产业高质量发展? 信托业不再仅仅是金融体系的“影子银行”,而是回归“受人之托、忠人之事”的本源定位,进化为服务实体经济、满足人民美好生活需要的专业受托机构。 站在“十五五”规划的开局之年,回望信托行业过去五年的深刻变革,展望未来五年的战略图景,我们清晰地认识到,这个曾经以“通道业务”和“非标融资”为增长引擎的行业,正经历着一场从发展理念到商业模式、从监管框架到生态关系的系统性重构。信托业不再仅仅是金融体系的“影子银行”,而是回归“受人之托、忠人之事”的本源定位,进化为服务实体经济、满足人民美好生活需要的专业受托机构。在监管重塑、技术赋能、需求升级的多重驱动下,中国信托产业正从“规模扩张”的旧范式,迈向“高质量发展”的新阶段。 “十五五”时期,信托产业面临的政策环境正在发生历史性变革。过去以“一法两规”为基础的监管框架,正在被系统性重构,取而代之的是以“高质量发展”为核心、覆盖“募投管退”全链条的“1+N”监管新体系。这一转变不仅体现在监管规则的完善,更深入到行业定位、公司治理和商业文化的重塑之中。 顶层设计的系统性构建。2025年初,国务院办公厅转发国家金融监督管理总局《关于加强监管防范风险推动信托业高质量发展的若干意见》,这份被业内称为“信托业新纲领”的文件,系统谋划了信托业高质量发展的目标和任务,明确了行业深度融入金融“五篇大文章”、服务新质生产力发展的方向。文件首次在国家层面明确信托业“是我国金融体系的重要组成部分,在服务实体经济和人民美好生活方面具有重要作用”,解决了长期以来的定位争议。中研普华在《2025-2030年中国信托产业规划专项研究报告》中指出,这一政策转向不仅为行业发展提供了清晰路线图,更将行业定位从“融资中介”提升至“专业受托人”的战略高度。 监管体系的根本性重构。2025年9月,修订后的《信托公司管理办法》正式发布,这是该办法自2007年以来的首次重大修订,定于2026年1月1日起施行。新规围绕“强化受托人定位”核心,从业务范围、公司治理、风险防控等多方面进行系统性重构:明确信托业务聚焦资产服务信托、资产管理信托、公益慈善信托三大类,大幅提升注册资本最低限额,要求设立首席合规官。10月,《资产管理信托管理办法(征求意见稿)》公开征求意见,旨在规范资产管理信托业务,彻底否定刚性兑付与类信贷模式。这些政策构成“顶层设计引领、细则落地护航”的政策组合拳,标志着信托业进入以规范、专业、差异化为特征的高质量发展新阶段。 发展目标的战略性明确。监管层为信托业设定了清晰的两阶段发展目标:到2029年,信托业风险得到有效管控,业务转型有序推进,机构经营更加稳健,法律制度进一步健全,全过程监管持续加强,信托业高质量发展基础不断夯实;到2035年,基本形成坚守定位、治理完善、经营稳健、服务专业、监管有效的信托业新格局。这一目标体系不仅关注短期风险化解,更着眼于长期生态构建,为信托业从“规模驱动”向“价值驱动”转型提供了时间表和路线图。 二、业务重构:从“非标依赖”到“三足鼎立”的生态转型 在“三分类”新规的强力引导下,信托业务结构正在发生历史性变革。过去以融资类信托和通道业务为主的业务模式,正在被资产管理信托、资产服务信托、公益慈善信托三大本源业务所取代,形成了“三足鼎立”的新生态格局。 资产管理信托的标品化转型。标品信托在2025年彻底成为行业业务增长的核心引擎。用益信托数据显示,标品信托发行数量和成立规模...
人保服务 ,人保护你周全_2026年伽玛刀行业发展趋势及投资风险研究

人保服务 ,人保护你周全_2026年伽玛刀行业发展趋势及投资风险研究

50497
2026-02-25
2026年伽玛刀行业发展趋势及投资风险研究 2026年2月25日 来源:互联网 910 56 图片来源于网络,如有侵权,请联系删除 北京用户提问:市场竞争激烈,外来强手加大布局,国内主题公园如何突围? 上海用户提问:智能船舶发展行动计划发布,船舶制造企业的机 江苏用户提问:研发水平落后,低端产品比例大,医药企业如何实现转型? 广东用户提问:中国海洋经济走出去的新路径在哪?该如何去制定长远规划? 福建用户提问:5G牌照发放,产业加快布局,通信设备企业的投资机会在哪里? 四川用户提问:行业集中度不断提高,云计算企业如何准确把握行业投资机会? 河南用户提问:节能环保资金缺乏,企业承受能力有限,电力企业如何突破瓶颈? 浙江用户提问:细分领域差异化突出,互联网金融企业如何把握最佳机遇? 湖北用户提问:汽车工业转型,能源结构调整,新能源汽车发展机遇在哪里? 江西用户提问:稀土行业发展现状如何,怎么推动稀土产业高质量发展? 未来五年,中国伽玛刀行业将进入“技术迭代加速、临床应用拓展、市场格局重塑”的关键阶段,市场规模有望突破百亿级,但竞争逻辑、技术路径与投资风险也将被彻底改写。对于企业与投资者而言,读懂这场变革的底层逻辑,才能抓住结构性机会,规避潜在风险。 一、技术裂变:从“静态聚焦”到“智能自适应”的跨越式升级 伽玛刀的技术演进,本质上是“精度”与“安全”的双重突破。从早期静态聚焦系统到动态旋转射束,再到实时影像引导与AI自适应计划,每一次迭代都推动治疗边界从头部向全身扩展,从肿瘤治疗向功能神经调控延伸。 1. 动态旋转聚焦:攻克体部肿瘤治疗的“动态追踪”难题 传统伽玛刀受限于静态聚焦技术,治疗范围仅覆盖脑部小体积病灶,而动态旋转聚焦技术通过机械臂的灵活调整,使射线束可多角度、多维度照射,实现肺部、肝脏等移动器官的亚毫米级定位。这一突破不仅拓展了适应症范围,更解决了体部肿瘤治疗中因呼吸、心跳导致的“靶区偏移”问题,大幅提升治疗精准度。 2. 实时影像引导:治疗全流程的“亚毫米级监控” 集成CBCT(锥形束CT)或MRI实时成像模块的伽玛刀,可在治疗过程中持续追踪肿瘤位置变化,通过智能定位系统自动调整射线角度,确保剂量精准覆盖病灶。这种“所见即所得”的治疗模式,将治疗误差压缩至0.3毫米以内,显著降低对周围正常组织的损伤。根据中研普华产业研究院《》的调研,配备实时影像引导功能的伽玛刀,在体部肿瘤治疗中的五年生存率较传统设备提升显著。 3. AI自适应放疗:从“经验驱动”到“数据驱动”的智能决策 基于深度学习的AI靶区自动勾画系统,可快速识别肿瘤边界,将医生手动操作时间大幅缩短;结合患者历史治疗数据与临床指南,AI算法还能动态优化剂量分布,降低放射损伤风险。更前沿的探索是“自适应放疗”功能——设备可根据患者呼吸频率、体位变化实时调整射线参数,实现“千人千面”的个性化治疗。这种技术跃迁正在推动伽玛刀从“治疗工具”向“智能医疗决策平台”升级。 4. 多模态影像融合:打破“信息孤岛”的临床协同 通过将CT、MRI、PET-CT等多维度影像数据实时融合,伽玛刀可同步获取肿瘤的解剖结构、代谢活性与功能信息,为医生提供更全面的诊断依据。例如,在肺癌治疗中,多模态影像融合技术可精准区分肿瘤组织与炎症区域,避免“过度治疗”或“治疗不足”。这种技术整合不仅提升了临床决策的科学性,更为“放疗+免疫”“放疗+靶向”等联合治疗方案的制定提供了数据支持。 中研普华产业研究院的分析模型显示,未来五年,具备动态旋转聚焦、实时影像引导与AI自适应功能的伽玛刀将成为市场主流,其占比有望突破六成。技术迭代的速度将决定企业的市场地位——那些能在核心算法、影像融合、动态追踪等领域建立技术壁垒的企业,将更受资本市场青睐。 二、临床应用拓展:从“头部肿瘤”到“全病程管理”的边界突破 伽玛刀的临床价值,正从传统脑部肿瘤治疗向全身性肿瘤、功能神经疾病与新兴领域延伸,成为肿瘤综合治疗体系中的核心环节。 1. 体部肿瘤治疗:从“禁忌症”到“常规选项” 随着动态旋转聚焦与呼吸门控技术的成熟,伽玛刀在肺癌、肝癌等体部肿瘤治疗中的应用快速增长。其核心优势在于“无创、精准、低损伤”——通过单次大剂量照射实现病灶灭活,同时最大限度保护周围正常组织。临床数据显示,伽玛刀治疗早期肺癌的局部控制率较高,且患者生活质量显著优于传统手术。 2. 功能神经疾病:从“不可治”到“可调控” 伽玛刀在帕金森病、癫痫、三叉神经痛等功能...
2026年中国奶茶行业存量博弈、健康革命与资本新流向_人保车险,人保护你周全

2026年中国奶茶行业存量博弈、健康革命与资本新流向_人保车险,人保护你周全

81673
2026-02-25
2026年中国奶茶行业存量博弈、健康革命与资本新流向 2026年2月25日 来源:互联网 914 57 图片来源于网络,如有侵权,请联系删除 北京用户提问:市场竞争激烈,外来强手加大布局,国内主题公园如何突围? 上海用户提问:智能船舶发展行动计划发布,船舶制造企业的机 江苏用户提问:研发水平落后,低端产品比例大,医药企业如何实现转型? 广东用户提问:中国海洋经济走出去的新路径在哪?该如何去制定长远规划? 福建用户提问:5G牌照发放,产业加快布局,通信设备企业的投资机会在哪里? 四川用户提问:行业集中度不断提高,云计算企业如何准确把握行业投资机会? 河南用户提问:节能环保资金缺乏,企业承受能力有限,电力企业如何突破瓶颈? 浙江用户提问:细分领域差异化突出,互联网金融企业如何把握最佳机遇? 湖北用户提问:汽车工业转型,能源结构调整,新能源汽车发展机遇在哪里? 江西用户提问:稀土行业发展现状如何,怎么推动稀土产业高质量发展? 站在2026年的时间节点回望,中国奶茶行业已经彻底告别了那个靠“粉末勾兑+加盟收割”就能遍地捡黄金的草莽时代。中国奶茶市场的增速已从双位数回落至个位数区间,行业正从“规模扩张”向“质量深耕”剧烈转型。 前言 站在2026年的时间节点回望,中国奶茶行业已经彻底告别了那个靠“粉末勾兑+加盟收割”就能遍地捡黄金的草莽时代。这不仅仅是一次行业的洗牌,更是一场关于消费伦理、供应链能力与商业模式的彻底重构。当街头巷尾的奶茶店从“排队两小时”变为“买一送一”,当曾经的资本宠儿开始大规模闭店,我们必须清醒地认识到:奶茶行业的“青春期”已经结束,正式步入了拼内功、拼科技、拼供应链的“硬核中年期”。 对于投资者和产业从业者而言,未来的五年(2026-2030)将是极其残酷的“淘汰赛”。根据中研普华产业研究院发布的《》显示,中国奶茶市场的增速已从双位数回落至个位数区间,行业正从“规模扩张”向“质量深耕”剧烈转型。这不再是一个可以盲目跟风的赛道,而是一个需要精准计算单店模型、深度理解供应链壁垒的专业战场。 一、 需求侧的“理性回归”:健康焦虑与消费分级的双重挤压 当前的奶茶消费市场,正在经历一场深刻的“去泡沫化”过程。过去那种靠高糖、高热量和各种噱头添加剂堆砌出来的口感刺激,已经无法满足Z世代和新中产的需求。消费者的心智发生了根本性的逆转:既要“好喝解馋”,又要“低卡健康”,还要“情绪价值”。 这种需求的裂变直接导致了市场的“K型分化”。一方面,高端现制茶饮的客单价天花板被不断捅破,消费者愿意为优质的原叶茶、鲜牛奶以及独特的风味买单;另一方面,对价格敏感的大众市场正在经历剧烈的“平替”浪潮。根据国家统计局发布的最新数据,2024年全国饮料类零售额虽然保持增长,但增速较上年明显放缓,这反映出消费者在非必需消费品上的支出变得极度谨慎。 更深层的变化在于“成分党”的崛起。消费者开始像研究护肤品一样研究奶茶的配料表:植脂末被视为洪水猛兽,代糖的安全性被放在显微镜下审视,茶底的产地和工艺成为新的谈资。这种认知升级倒逼品牌方必须进行“原料革命”。那些依然依赖廉价调味糖浆和速溶茶粉的品牌,将被贴上“不健康”的标签并被主流市场抛弃。 如果您想获取更精准的奶茶消费者画像数据及不同代际对糖度、温度的偏好变化,请点击《》,我们对每一类细分人群的消费心理都进行了颗粒度极细的拆解。 二、 供给侧的“生死时速”:供应链为王与数字化洗牌 如果说需求侧的变化是温和的渐变,那么供给侧正在经历一场血腥的“大逃杀”。未来五年的竞争核心,不再是谁的广告打得响,而是谁的供应链更具韧性,谁的数字化程度更高。 首先是原材料成本的刚性上涨与供应安全。茶叶、鲜奶、水果等核心原料的价格受气候、种植面积及国际贸易环境影响极大。特别是优质原叶茶和特定产区的水果,已成为稀缺资源。品牌之间的竞争,已前置到了田间地头。谁能通过订单农业锁定优质货源,谁能通过自建种植基地平抑成本波动,谁就能在价格战中活下来。 其次是“万店时代”的终结与单店模型的重构。过去那种“高加盟费+高原料差价”的收割模式已彻底失效。根据中国连锁经营协会的数据,2024年奶茶行业的闭店率超过了开店率,大量缺乏数字化运营能力的单体店和小型连锁被清洗出局。未来的生存法则是“极致效率”。头部品牌正在利用AI选址、自动制茶设备和智能库存管理系统,将人效提升到极致,将损耗率压到最低。 此外,包装材料的绿色革命也是一个巨大的成本变量。随着“限塑令”的升级,可降...
人保服务,人保车险_2026智慧社区行业市场分析:从高速增长到结构优化的转型

人保服务,人保车险_2026智慧社区行业市场分析:从高速增长到结构优化的转型

71738
2026-02-25
人保服务,人保车险_2026智慧社区行业市场分析:从高速增长到结构优化的转型 2026年2月24日 来源:互联网 1277 83 图片来源于网络,如有侵权,请联系删除 北京用户提问:市场竞争激烈,外来强手加大布局,国内主题公园如何突围? 上海用户提问:智能船舶发展行动计划发布,船舶制造企业的机 江苏用户提问:研发水平落后,低端产品比例大,医药企业如何实现转型? 广东用户提问:中国海洋经济走出去的新路径在哪?该如何去制定长远规划? 福建用户提问:5G牌照发放,产业加快布局,通信设备企业的投资机会在哪里? 四川用户提问:行业集中度不断提高,云计算企业如何准确把握行业投资机会? 河南用户提问:节能环保资金缺乏,企业承受能力有限,电力企业如何突破瓶颈? 浙江用户提问:细分领域差异化突出,互联网金融企业如何把握最佳机遇? 湖北用户提问:汽车工业转型,能源结构调整,新能源汽车发展机遇在哪里? 江西用户提问:稀土行业发展现状如何,怎么推动稀土产业高质量发展? 从北京“城市大脑”的全域感知到上海“零碳社区”的绿色实践,从杭州“社区大脑”的精准治理到深圳“区块链物业”的透明管理,中国智慧社区建设已形成政策引导、技术驱动、市场参与的立体化发展格局。 在全球数字化转型浪潮中,智慧社区作为智慧城市建设的核心单元,正通过物联网、人工智能、大数据等技术的深度融合,重构社区治理模式与居民生活方式。从北京“城市大脑”的全域感知到上海“零碳社区”的绿色实践,从杭州“社区大脑”的精准治理到深圳“区块链物业”的透明管理,中国智慧社区建设已形成政策引导、技术驱动、市场参与的立体化发展格局。图片来源于网络,如有侵权,请联系删除 一、智慧社区行业市场发展现状分析 1.1 政策体系:从顶层设计到基层落地的闭环构建 中国智慧社区建设已上升为国家战略,政策体系从中央到地方层层递进。国家“十四五”规划明确提出“构建网格化管理、精细化服务、信息化支撑的基层治理平台”,九部门联合发布的《关于深入推进智慧社区建设的意见》进一步设定量化目标,要求实现社区数据互联互通率超九成、政务服务线上办理覆盖率超八成。地方层面,上海率先试点“社区大脑”项目,通过整合公安、民政、医疗等部门数据,构建全域感知的治理网络;成都高新区推出“智慧社区一码通”,集成政务、医疗、便民服务超百项,推动“一码通办”成为现实。这种“中央统筹+地方创新”的模式,为行业提供了明确的发展路径与可复制的标杆案例。 1.2 技术架构:从单一物联网到AIoT+边缘计算+区块链的融合演进 智慧社区的技术底座已完成代际跃迁。AI视觉算法使高空抛物追踪系统准确率大幅提升,可精准识别抛物轨迹并锁定楼层;数字孪生技术通过BIM与GIS结合,实现社区设施全生命周期管理,维修响应效率显著提升;隐私计算技术保障居民数据“可用不可见”,支持健康档案分析、疾病预警等场景。在深圳某社区,区块链技术应用于物业费管理系统,资金流向全程透明化,居民可通过DAO模式在线投票决定公共空间改造方案,决策周期大幅压缩。这种技术融合不仅提升了治理效率,更通过技术信任机制增强了居民参与感。 1.3 市场格局:传统物业、科技巨头与垂直创新者的三足鼎立 当前市场呈现“传统物业转型派、科技巨头生态派、垂直领域创新派”三足鼎立格局。 传统物业转型派:以万科、碧桂园为代表的头部房企通过自建数字化平台,将基础物业服务扩展至社区零售、健康管理等增值领域。例如,万科“住这儿”APP覆盖全国大量社区,日均活跃用户众多,智慧停车系统车位利用率大幅提升。 科技巨头生态派:华为、阿里、腾讯等企业通过提供底层技术架构与云服务,构建开放平台。例如,腾讯“微瓴”平台接入超十万台物联网设备,日均处理数据量庞大,AI算法降低物业运维成本。 垂直领域创新派:宇泛智能、商汤科技等企业聚焦细分场景,通过技术专精快速占领市场。例如,杭州某社区部署跌倒检测系统后,独居老人应急响应时间大幅缩短,但面临巨头生态挤压与规模化复制难题。 2.1 总体规模:持续扩张的万亿级市场 中国智慧社区市场规模近年来保持高速增长,成为智慧城市建设中增速最快的领域之一。这一增长主要得益于三方面驱动: 政策支持:国家层面出台多项文件,明确智慧社区建设目标,并通过财政补贴、税收优惠等手段降低企业参与门槛;技术突破:物联网设备渗透率提升、AI城市管理平台覆盖率扩大,为规模化落地提供技术支撑;市场需求:城市化进程加速与居民生活水平提升,推动对便捷、安全、绿色...
金融活水润两岸!中国人寿在闽多维举措助力两岸融合发展

金融活水润两岸!中国人寿在闽多维举措助力两岸融合发展

56843
2026-02-25
“小时候,乡愁是一枚小小的邮票,我在这头,母亲在那头……”祖籍福建的台湾诗人余光中曾以一首《乡愁》道尽海峡东岸的乡关之思。从前,一枚邮票,承载着乡愁,漂洋过海寄去思念,如今,在这同一湾海峡,回应这份“对家的思念”不再仅仅依靠方寸邮票的遥寄,金融服务正连接海峡两岸,缩短心与心的距离。图片来源于网络,如有侵权,请联系删除 海峡如练,潮水相连。在全面推进中国式现代化,实现中华民族伟大复兴的宏伟征程中,深化两岸融合发展承载着构建中华民族命运共同体、推进祖国统一的时代使命。作为台胞台企登陆“第一家园”,福建具有对台独特优势与先行示范作用,是践行“两岸一家亲”理念,落实“以通促融、以惠促融、以情促融”,一体化推进两岸融合发展示范区建设的“先行区”。图片来源于网络,如有侵权,请联系删除 作为国有大型金融保险企业,中国人寿保险股份有限公司(以下简称“中国人寿”,股票代码:601628.SH,2628.HK)将党中央惠台利民政策与两岸融合发展示范区建设要求融入金融服务实践。在福建,中国人寿立足金融主责主业优势,以“通”破障优化服务体验,以“惠”为本创新保障供给,以“情”为桥传递金融温度。通过持续提升服务质效,强化科技赋能,深化情感连结,为两岸融合发展注入源源不断的“金融活水”。图片来源于网络,如有侵权,请联系删除 惠台政策走出新路 为两岸融合注入金融活水 2023年,国务院印发《关于支持福建探索海峡两岸融合发展新路 建设两岸融合发展示范区的意见》进一步提出“以通促融、以惠促融、以情促融”三大路径,着力优化涉台营商环境,打造“第一家园”。2025年6月,中国人民银行与国家外汇管理局联合印发《关于金融支持福建探索海峡两岸融合发展新路 建设两岸融合发展示范区的若干举措》,聚焦台企民生金融需求、优化台企金融营商环境、构建两岸融合发展金融政策体系推出12项关键举措。2025年8月,国家金融监督管理总局办公厅印发《关于银行业保险业支持福建建设两岸融合发展示范区的若干措施》,从银行业保险业支持福建发挥对台前沿区域优势的角度,从四个方面共提出16条政策措施,对支持两岸融合发展示范区建设、促进两岸经贸融合发挥积极作用。 立足惠台“先行区”,中国人寿福建省分公司深化贯彻落实对台工作决策部署,聚焦民生、深耕创新、优化服务,全面推动面向台企台胞的特色保险业务拓展,着力提升台胞台企获得感、幸福感。2025年,该公司累计服务台企单位104家次,保险保障覆盖台胞1万人次,提供人身风险保障金额36.99亿元。 图:工作人员为台胞介绍保险产品 随着多层次、系统化的惠台政策组合持续发力,从经济融合到金融支持,越来越多的台胞台企业切实感受到金融温度,在共享发展机遇中切实受惠,两岸经济社会融合日益紧密,两岸融合发展不断迈上新台阶。 以惠促融,打造专属保障计划 健全完善台胞台企保障体系 响应两岸融合发展号召,深耕对台服务创新实践,中国人寿创新惠台金融保险。在福建平潭,中国人寿自贸试验区平潭片区分公司携手平潭综合实验区人力资源服务有限公司、平潭综合实验区妇女联合会、平潭台青创业育成中心,推出面向台湾社区营造师、在岚台企台胞的专属保障,涵盖意外伤害、健康医疗、重大疾病等多个方面,旨在多方位多层次为台胞台企提供坚实的风险保障,实现出行无忧、创业无忧、健康无忧。 “有了这份保险的保障,我们在大陆创业打拼,心里格外踏实!” 在合作签约仪式上,随着中国人寿平潭片区分公司与台青创业育成中心成功签约落笔,标志着“台亲无忧保”系列保障方案正式推出,15名台湾创业青年代表现场首批获赠保障额度达500余万元的“台亲无忧保”专属保障。 “这不仅是一份保障,更是一份关爱。”2024年11月来到平潭工作的台胞林女士表示。 以“台亲无忧保”为代表,中国人寿聚焦台胞台企客户需求,以服务创新持续践行“以惠促融”,不断探索惠台特色金融保险服务新模式、新路径,为台胞台企提供有力的保障和支持。2025年,中国人寿福建省分公司结合台胞台企在闽实际需求,创新提供包括疾病、年金、寿险在内的多类保险产品,为在平潭中小学、高校学习的台胞提供保障超4140万元,为在平潭台籍驻村干部提供风险保障超3842万元。 以通促融,科技赋能服务优化 打造台胞台企便捷服务体验 促进两岸交流,提供便捷服务,中国人寿切实提升对台服务质效。在福建泉州,中国人寿泉州分公司在柜面设立“台胞客户专属服务窗口”,提供繁体字与闽南语服务,设计制作《台胞台企服务指南》,开通理赔绿色通道 “一日即赔”。如今,持有相应证件的台胞客户仅需通过“中国人寿寿险”APP线上操作,即能享受与大陆居民同等的金融服务。 “没想到这么方便,在手机上就能办理保险业务,服务太贴心了。”近日,台胞黄先生从台湾回大陆探亲,前往中国人寿惠安县支公司咨询保单...
一边“拒客”一边“迎客”?货基债基“闭门”防套利 新基发行上演“抢滩战”

一边“拒客”一边“迎客”?货基债基“闭门”防套利 新基发行上演“抢滩战”

69218
2026-02-25
基金市场在春节前普遍进入“休假模式”,多只基金宣布春节期间暂停相关业务,新基发行市场却热情不减。记者梳理数据发现,按照已公布基金发行计划统计,节前2月1日至13日期间全市场共有74只新发基金,节后首个交易日便有24只新基蓄势齐发。图片来源于网络,如有侵权,请联系删除 节前基金市场现“反差”图片来源于网络,如有侵权,请联系删除 2月12日,东方红货币市场基金公告称,调整大额申购业务金额限制及暂停直销机构转换转入业务,其中,代销机构单个基金账户对基金A类份额、B类份额的单日申购累计金额,代销机构非个人投资者单个基金账户对基金D类份额、E类份额、F类份额的单日申购累计金额,均不得超过100元。 与此同时,富安达基金、南方基金、申万菱信基金、永赢基金、长城基金等多家公募机构也在节前发布了类似公告,旗下部分基金产品暂停申购、转换转入及定期定额投资业务,暂停相关业务的产品以货币基金、债券基金为主,部分基金产品明确在2月24日恢复办理。 业内人士称,上述机构货基、债基产品的“闭门谢客”,主要是防止大额资金流入摊薄假期收益。多数基金产品的限购日期也与春节假期交易所休市安排保持一致,三大交易所在2月14日(星期六)为周末正常休市,2月15日(星期日)至2月23日(星期一)进行春节休市,2月24日(星期二)起照常开市。 对比货基、债基产品的节前调整,节前新基发行市场则迎来“上新潮”。按照新基金发行日历,在节前的最后一个交易日,大成招享汇智混合A、大成招享汇智混合C、财通中证A500指数A、财通中证A500指数C、永赢元嘉平衡多资产90天持有混合(FOF)A、永赢元嘉平衡多资产90天持有混合(FOF)C6只基金产品正式发行。 数据显示,按认购起始日期、不同份额分开计算(下同),今年1月,300只基金产品合计发行1193.98亿份,发行数量较去年同期增长165只,增幅达到122.22%,发行份额较去年同期增长338.64亿份,增幅达到39.59%,其中,万家启泰稳健三个月持有期混合(FOF)A等35只基金选择“一日募集”的发行模式。 进入2月,春节前后新基发行依旧火热。其中,2月1日至13日期间,74只新基合计发行814.59亿份,招商裕田混合发起式A等10只基金选择“一日募集”;休市结束后的第一个交易周内,按照已公布基金发行计划,将有48只新基发行,万家医疗创新混合发起式A、C选择“一日募集”。 积极预期催热新基发行 从产品类型来看,春节前后进入发售的122只基金当中,呈现股票型基金、混合型基金、FOF、债券型基金四分天下的格局。具体来看,股票型基金在今年2月的发行中表现最为突出,全月共发行40只,占比达到32.79%;混合型基金、FOF、债券型基金的发行数量分别为37只、23只、22只。 进入发售的40只股票型基金当中,被动指数型股票基金产品保持主导地位,发行数量达到30只,普通股票型基金、增强指数型股票基金分别有6只、4只;37只混合型基金中,偏股混合型基金仍保持主导地位,发行数量达到33只,偏债混合型基金、灵活配置型基金均有2只。 从认购规模来看,截至2月13日,2月已有45只基金结束募集。9只募集份额超过10亿份的基金当中,募集份额最高的博道星航混合在7天内募集了27.33亿份,广发悦丰多元稳健三个月持有混合(FOF)C、南方稳嘉多元配置3个月持有混合(FOF)A、景顺长城盈景保守配置三个月持有混合(FOF)A等6只基金均“一日募集”。 哪些机构在抢滩新基发行?记者注意到,在长假前后新发基金的管理公司名单中,募资份额超10亿份的公募基金管理机构有19家,多家头部公募基金管理机构出现在名单里,如广发基金、易方达基金、南方基金、富国基金等,其中,新基发行数量最多的广发基金发行了9只基金。 基金“上新潮”能否持续?在股市持续回暖等因素影响下,基金等产品成为资金争夺的“主战场”。在业内人士看来,今年以来,新基金发行市场的“开门红”趋势明显,新基发行数量和募集份额的双双“丰收”,基金公司布局节奏加快,也是对基金市场新年行情积极预期的直接表现。 前海开源基金首席经济学家杨德龙告诉记者,当前,春季攻势行情已逐步开启,春节期间,大家走亲访友,餐桌上的热门话题无疑是去年大家投资收益如何,这会使得市场的赚钱效应进一步扩散,更多的资金通过直接开户入市或是买基金入市。 在国联民生分析师朱人木看来,今年或可重点关注科技类、消费类基金,科技产业是国家政策重点鼓励的发展方向,全球人工智能高速发展,相关行业发展空间较大。其中,科技类基金2025年业绩较好,由于赚钱效应,或将继续吸引资金流入;消费行业目前估值相对较低,提振消费是国家重要战略,未来消费增速有望恢复。 (编辑:许楠楠) 关键字:...
科技入乡赋能产业发展

科技入乡赋能产业发展

56709
2026-02-25
  “上面要平剪,下面要斜剪,对吧?”在湖南省湘西州永顺县高坪乡场坪村,村民向元满一边念叨着专家教的硬枝扦插技术要领,一边比划着修剪枝条。为迎接猕猴桃硬枝扦插最佳时节,在中国农业科学院郑州果树研究所(以下简称“郑果所”)永顺猕猴桃试验站,农技专家提前开设田间课堂,为春季大规模开展农事活动提供指导。图片来源于网络,如有侵权,请联系删除  国家现代农业产业技术体系岗位科学家、中国农业科学院果树瓜类产业专家团永顺试验站站长齐秀娟说,刚被派到永顺县帮扶当地猕猴桃产业发展时,团队只进行传统室内授课,果农常常听不懂。在农业农村部和当地政府大力支持下,郑果所建成了永顺猕猴桃试验站。它就像一本“活教材”,一方面果农可随时到此“查阅”果园周年管理的各项技术要点;另一方面它能直观展示新品种在当地区域试验中的表现,有效避免果农盲目引种带来的风险。图片来源于网络,如有侵权,请联系删除  新年伊始,湖北省来凤县油菜花开得正盛。湖北省科技特派员伍华明来到来凤县三胡乡安子堡村地头,指导当地采用“稻油轮作”模式的种植户为油菜喷施硼肥、磷酸二氢钾,防治菌核病和霜霉病。  “油菜让农田变景区,一亩地收入可以多一倍。”伍华明说,3月底油菜籽收获后,他会接着指导当地农民水稻制种。来凤县有着悠久的水稻制种历史。近年来,该县通过新型职业农民培训、乡村振兴技能培训、企业培训等方式推广农技,年均培训农户300人次以上。近3年,来凤县种子质量抽检合格率均达99%以上。  郑果所对永顺县猕猴桃产业的帮扶,来凤县科技特派员带动农户参与特色产业发展,是农业科技成果转化促进农业现代化和农民增收的生动缩影。“农业科技成果不能只是为了发论文、评专利,而是要真正写在大地上、落到乡村里。”中央财经委员会办公室副主任、中央农村工作领导小组办公室副主任祝卫东表示,要坚持需求导向、应用导向,围绕产业急需、农民急盼,加快推动农业科技成果熟化转化,解决农民生产经营中遇到的实际问题。同时,要推进基层农技推广体系改革和建设,发挥好科技特派员、科技小院等作用,打通农业科技成果进村入户“最后一公里”。  农业的出路在现代化,农业现代化的关键在科技进步和创新。今年的中央一号文件提出,提升农业科技创新效能。在创新机制上,强调统筹科技创新平台基地建设,深化农业科研院所改革,整合各级各类优势科研资源,解决各自为战、低水平重复等问题;在创新主体上,更加强调企业主体地位,培育壮大农业领域科技领军企业,促进创新资源向企业集聚,推进产学研融合;在创新领域上,聚焦种子、农机等关键领域攻关,加快选育和推广突破性品种,加快补上高端智能、丘陵山区适用农机装备短板。  随着现代信息技术、生物技术等创新应用,发展农业新质生产力展现出广阔前景。数据显示,我国已成为农用无人机保有量第一大国,全球约有50万台农用无人机,我国就超过了30万台。现在的无人机,就像过去的镰刀、锄头一样,成为一些农民必不可少的新农具,从植保作业、播种施肥、农田监测到农用物资和农产品运输,应用场景不断丰富拓展。  同时,人工智能在农业育种、现代种养等领域加速落地应用,农田里安装的虫情、土壤和气象检测设备连上农民手机上的智能农业APP,帮助农民实现从靠经验种地到靠数据经营、靠算法增效。祝卫东表示,要抓住这一轮科技革命机遇,促进人工智能与农业发展相结合,拓展无人机、物联网、机器人等应用场景。(记者 李和风) 【责任编辑:周靖杰】 ...
【机构策略】短期A股市场大概率以震荡为主

【机构策略】短期A股市场大概率以震荡为主

54083
2026-02-25
(原标题:【机构策略】短期A股市场大概率以震荡为主)图片来源于网络,如有侵权,请联系删除 财信证券认为,周二,A股三大指数全线上涨,市场情绪较节前最后一个交易日明显好转。但美中不足的是,一方面,三大指数均不同程度高开低走,反映出市场追高意愿相对有限;另一方面,AI应用方向下跌,反映出盘面上结构分化的特征较为明显,以上两个现象均一定程度上体现出目前资金整体风险偏好仍有提升空间。因此短期内,A股市场大概率以震荡为主,重点关注确定性较高的方向,如业绩向好等板块。中期来看,当前经济基本面、宏观政策、海外市场等暂不支持A股走出趋势性行情,建议合理控制仓位,静待宏观因素进一步明朗,等待市场自发选择突破方向以及主线板块。 中原证券认为,周二,A股三大指数小幅震荡上行。盘中煤炭、石油、贵金属以及通信设备等行业表现较好;影视院线、旅游零售、软件开发以及游戏等行业表现较弱。春节前融资资金降温、ETF净流出收窄等交易性资金波动已接近尾声,偏股型公募基金发行回暖,私募备案数量连续回暖。截至2月初,海外共同基金周度净流入A股创下数月新高,主被动基金均为净流入。增量资金的入市将为市场震荡上行提供坚实的基础。综合假期内外盘表现及最新宏观动态,市场短期调整压力已得到部分释放,但上行斜率将趋于平缓,指数层面大概率呈现宽幅震荡、结构分化的格局。 东莞证券认为,周二,A股市场三大指数集体收涨。盘面上,石油石化、建筑材料、化工、有色金属、煤炭等行业表现靠前;传媒、计算机、商贸零售、食品饮料、非银金融等行业表现靠后。从技术分析角度看,沪指日K线收出阳线,成功站上4100点,短期有止跌企稳迹象。RSI、KDJ等短期指标从超卖区域反弹,显示技术性修复需求得到部分释放。整体来看,大盘技术面仍属弱势反弹,趋势反转需要持续放量并有效突破上方均线压制。春节假期期间,全球主要资产呈现普涨态势,AI与资源品成为市场焦点。历史数据显示,A股在春节后往往迎来高胜率窗口,指数上涨概率显著提升。...
挑产业大梁 拼营商环境 长三角以实干开局擘画发展新图景

挑产业大梁 拼营商环境 长三角以实干开局擘画发展新图景

74074
2026-02-25
(原标题:挑产业大梁 拼营商环境 长三角以实干开局擘画发展新图景)图片来源于网络,如有侵权,请联系删除 证券时报记者 陈雨康图片来源于网络,如有侵权,请联系删除 马年首个工作日,长三角各地不约而同召开“新春第一会”,对全年的重点工作和“十五五”开局作出部署。证券时报记者注意到,沪苏浙皖及各地市的“新春第一会”主要以新质生产力和营商环境为主题,其中着重提到人工智能(AI)等关键词,剑指产业集群升级和新兴产业培育。图片来源于网络,如有侵权,请联系删除 国研新经济研究院创始院长朱克力在接受记者采访时表示,长三角各地的“新春第一会”,呈现出主题高度聚焦、布局精准协同、节奏更趋紧凑、导向更加务实等鲜明特征,相较往年,战略锚点更集中,区域协同更紧密,行动导向更硬核,产业逻辑更清晰。会议从“务虚部署”转向“实干开局”,长三角区域发展有望进入“创新驱动、质效优先”的新阶段。 将AI视为重要引擎 与往年泛谈“科技创新”和“产业转型”不同,今年多地“新春第一会”均将人工智能作为重点议题,明确AI是制造业升级的核心驱动力之一。 安徽2月24日召开科技创新引领新质生产力发展大会,并连续15年送出助企惠民政策“大礼包”(即《关于巩固拓展经济稳中向好势头若干政策举措》)。其中明确,建设一批人工智能场景创新项目,对揭榜成功的项目给予最高1000万元支持;打造一批省级通用人工智能场景应用标杆,对评选优秀的案例给予最高100万元支持。 “以时不我待的责任感紧迫感加快布局发展人工智能,着力打造长三角人工智能特色应用和创新发展城市……”2月24日,南通市人工智能创新发展部署推进会暨市委人工智能和集成电路创新发展工作专班第一次全体会议召开。会议要求,把“AI+制造”作为突破口、发力点,选树推广一批场景应用标杆,梯度培育智能工厂,突破一批工业垂类模型,打造高质量数据集和语料库,着力提升制造业智能化水平。 华夏经济发展研究院研究员张然宇在接受记者采访时表示,从发展基础来看,长三角人工智能产业布局较早,产业链完整,创新生态浓厚,因地制宜形成了各具特色的产业集聚区,集聚了一批龙头企业。 “城市合伙人”建言营商环境 一流营商环境是发展动力不竭的重要保证。马年伊始,南京、常州等城市以营商环境为主题召开“新春第一会”,纷纷将优化营商环境提升至前所未有的战略高度,以营商环境的“确定性”对冲外部环境的“不确定性”。 在南京的优化营商环境大会上,8位企业家坐上主席台,以“城市合伙人”身份参会、发言。南京市委书记周红波表示,要更大力度减轻企业负担,推动工业领域AEO制度拓展到更多行业领域,全面推广“合一次”涉企检查,进一步规范基层执法行为,深化包容审慎监管,切实提升企业减负松绑的获得感。 会上发布了《南京市2026年优化营商环境行动方案》。近年来,南京持之以恒打造一流营商环境,政策从1.0版升级到8.0版。南京市市长李忠军强调,要强化责任抓落实,对照优化营商环境行动方案,进一步分解任务、细化举措、明确节点,常态化开展营商环境明察暗访,推动形成“服务企业就是服务发展”的鲜明导向。 “新能源之都”常州2月24日召开全市深化作风建设优化营商环境大会。常州市委书记王剑锋表示,全面提升市场环境吸附力,推动权责清单化、政策透明化、竞争公平化,确保所有市场主体权利平等、机会平等、规则平等。 朱克力表示,2026年长三角地区经济和产业工作,将以新质生产力为主线、AI为关键引擎、营商环境为基础支撑,走出一条“科技引领、产业升级、区域协同、民生共享”的高质量发展路径。 加速建设上海(长三角) 国际科技创新中心 步入“十五五”时期,长三角在科技创新上的一体化有望向更深层次拓展,其中的重要任务是建设上海(长三角)国际科技创新中心。2025年12月举行的中央经济工作会议提到,建设北京(京津冀)、上海(长三角)、粤港澳大湾区国际科技创新中心。 在浙江“新春第一会”上,浙江省委书记王浩表示,深入推进以科技创新为引领的全面创新,充分激发各类经营主体活力和社会创造力,不断塑造发展新动能新优势。 安徽省委书记梁言顺在安徽“新春第一会”上指出,要以更高标准助力国家高水平科技自立自强,着力增强创新策源功能;以更实举措构建体现安徽特色的现代化产业体系,着力培育壮大新质生产力;以更大力度的改革促进创新链产业链资金链人才链贯通融合,着力营造一流创新生态。 朱克力表示,今年长三角在产业布局上将坚持虚实结合、软硬并重。一方面,以人工智能深度赋能制造业,推动传统产业数智化转型,打造“AI+制造”标杆;另一方面,布局算力、6G、生物医药、低空经济、商业航天等新兴产业和未来产业,培育新增长极。在区域协同上,强化龙头带动与梯度承接,上海、南京、苏州发挥创新策源与高端制造优势,安徽等腹地承接产业转移与成果转化,形成“研发在沪苏浙、制造在安徽、市...