可暂缓执行或简化处理!中小险企会计准则切换迎“喘息”
(原标题:可暂缓执行或简化处理!中小险企会计准则切换迎“喘息”)

图片来源于网络,如有侵权,请联系删除
2025年6月12日下午,财政部、金融监管总局发布《关于进一步贯彻落实新保险合同会计准则的通知》(下称《通知》),明确在执行新保险合同会计准则确有困难需暂缓执行的保险公司,应当在2025年6月30日前向财政部会计司和金融监管总局机构监管司局提交书面材料说明原因。

图片来源于网络,如有侵权,请联系删除
看到上述消息后,保险经纪人林先生发出疑问:“有困难的险企可以申请暂缓会计准则的切换,从另一个角度看,那是不是意味着已经切换了会计准则的公司是还不错的保险公司?”

图片来源于网络,如有侵权,请联系删除
“在新保险合同会计准则执行上的确有挑战,但这也不能成为判断一家保险公司是否好坏的标准。”面对保险销售人员的疑惑,一位不愿具名的中小险企财务负责人对经济观察报记者表示:“此前业内预期可能会有暂缓,现在也算石头落了地。”
让一线保险销售人员和中小险企管理层都十分关注的会计准则切换是怎么回事?
会计准则切换节点将至
事情要从2020年说起。2020年12月,财政部修订印发《企业会计准则第25号――保险合同》(财会〔2020〕20号,下称“新保险合同会计准则”),这被看作中国版的国际财务报告准则。
新保险合同会计准则规定,在境内外同时上市以及在境外上市并采用国际财务报告准则或企业会计准则编制财务报表的企业自2023年1月1日起执行,执行企业会计准则的其他企业自2026年1月1日起执行。
值得注意的是,中国人寿、中国人保、中国平安、中国太保、新华保险等A+H股上市保险企业在2023年就开始实施了新保险合同会计准则。按财政部要求,2026年1月1日是所有保险公司执行新准则的最后时间节点。保险行业数据统计平台“13精”的统计数据显示,截至2025年一季度末,已经有27家寿险公司执行了新保险合同会计准则。
在普华永道中国金融行业管理咨询合伙人周瑾看来,新保险合同会计准则是更偏重于投资人视角,有利于股东及时掌握保险企业的经营业绩和财务结果,而部分企业管理层出于实施难度、费用投入以及实施后业绩调控弹性减少等因素的考虑,并非完全适应新准则。
成本高达千万元 中小险企有挑战
中央财经大学中国精算科技实验室主任陈辉在接受经济观察报记者采访时表示,新保险合同会计准则的实施对寿险公司影响更大,在已经切换新准则公司的财报中也可以看出来。
陈辉表示,新保险合同会计准则对保险公司的收入确认原则等进行了较大调整,但对保险公司总资产、总负债、净资产及偿付能力状况的影响较小。因此,在新保险合同会计准则下,保险公司的资金运用策略(资产负债匹配管理)和业务经营策略(保险产品体系)没有发生实质性的变化,关键是如何实现产品策略、资产负债匹配管理、价值管理、偿付能力管理等协调配合。
财政部会计司有关负责人表示,从跟踪分析上市公司年报以及专项调研等了解的情况来看,首批执行新保险合同会计准则的10家大型上市保险公司新旧准则转换总体平稳,新保险合同会计准则对其净资产和净利润的影响符合预期,市场反应总体较好,认为新保险合同会计准则有利于如实反映保险公司财务状况和经营成果,提升保险行业会计信息质量,推动保险公司强化经营管理,促进保险行业高质量发展。
上述负责人同时表示,部分中小保险公司因历史数据积累有限、人才配备不足和信息系统改造成本较高等原因,希望我部出台一些简化措施以降低准则实施的难度和成本。还有个别保险公司因处于风险处置阶段或恢复期等,执行新保险合同会计准则确有困难,希望能够暂缓执行。
周瑾对此也有体会。在他看来,国内保险行业正处于深度转型期,尤其在过去几年利率加速下行的环境下,寿险公司的经营压力尤为突出。新准则复杂的技术要求和执行难度,对于中小寿险公司的数据、人才和系统都提出了很高的挑战,这是部分中小保险公司希望暂缓执行新准则的重要客观原因之一。
陈辉表示,从过去来看,会计准则的切换成本基本上都在千万元以上,如果涉及的产品比较多,成本会更高。在目前的环境下,不少中小保险企业可能会对这种投资存在顾虑;另外,已经切换准则的保险企业实施的周期也比较长,首批切换企业在技术成熟度上也存在很大的提升空间。
周瑾表示,另一方面,新保险合同会计准则将采用“即时利率”替代“750天移动平均国债收益率曲线”来进行负债评估,保险公司的业绩对利率的敏感度将会增加,过去几年利率加速下行的影响就会更加显现,在准则切换时点有可能对企业净资产产生重大影响。这对很多偿付能力本就处于紧张状态的中小寿险公司而言可能会雪上加霜,甚至可能导致偿付能力充足率跌至监管红线以下,并进而触发监管动作从而不利于这些“边缘公司”的自救化险。从这一点影响来看,针对部分中小保险公司在新保险合同会计准则实施上的特殊处理就显得更加必要。
可暂缓执行或简化处理
面对中小险企的难题,会计准则的切换工作有哪些变化呢?
上述财政部会计司有关负责人称,财政部联合金融监管总局在广泛调研、听取意见和总结大型上市保险公司实施经验的基础上,研究印发《通知》,进一步细化新保险合同会计准则的实施安排和指导,为非上市企业提供了简化处理的选择,并对新保险合同会计准则的组织实施提出要求。
根据《通知》,在境内外同时上市和仅在境外上市并采用国际财务报告准则或企业会计准则编制财务报表的企业,以及在本通知施行前已提前执行的企业,应当继续执行新保险合同会计准则。执行企业会计准则的其他企业,应当自2026年1月1日起执行新保险合同会计准则;确有困难需暂缓执行的保险公司,应当在2025年6月30日前向财政部会计司和金融监管总局机构监管司局提交书面材料说明原因,并在暂缓执行期间的财务报表附注中披露暂缓执行的情况和原因。
另外,《通知》还要求,在此前已提前执行新保险合同会计准则的保险公司,应当在2025年6月30日前向财政部会计司和金融监管总局机构监管司局书面报告提前执行的情况。
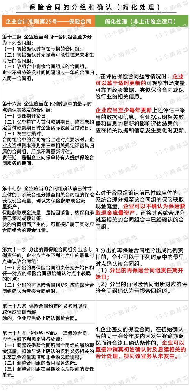
而最令保险行业关注的是《通知》提到的简化处理安排。即非上市企业在保险合同分组和确认、计量、列报以及衔接规定等方面可选择采用简化处理的方式。
周瑾称,在新准则的总体目标和原则下,这些简化处理规定是兼顾成本与效益,针对非上市保险公司的安排,因此对行业整体的新准则实施影响有限。
上述财政部会计司有关负责人表示,新保险合同会计准则在保险服务收入确认、保险合同负债计量等方面作了较大改进,其目标是进一步提升保险公司的会计信息质量、增强与其他行业的可比性、更好地服务报表使用者的信息需求。简化处理规定的制定坚持了新保险合同会计准则的总体目标和原则。《通知》中的简化处理规定重点聚焦于能够降低实施成本并对会计信息质量和相关经济决策不会造成重大影响的事项,兼顾成本与效益。另外,《通知》中的部分简化处理规定聚焦非上市企业反映的、基于新保险合同会计准则的原则规定在实务判断中面临困难的事项,结合上市保险公司的实施经验,进一步提供细化指导。
陈辉表示,此前就有关于简化处理的讨论,这是一种不错的过渡方式,国际财务报告准则第17号(IFRS 17)在实施过程中,可能还需要进行技术细节的调整,对于非上市险企来说,一方面可以适当节约成本,另一方面可以等待技术成熟后取得更好的切换成果。
附注:简化处理规定详细内容
一是在保险合同分组和确认方面,对保险合同盈亏情况的评估、保险获取现金流量资产的确认、分出成比例责任的再保险合同组确认时点的判断、在初始确认后的同一会计年度内因发生犹豫期退保而需终止确认的保险合同的会计处理予以简化。
二是在保险合同计量方面,对保单质押贷款、累积生息、已到期应收或应付保单持有人款项、非金融风险调整、选择权和保证利益的计量,再保险合同履约现金流量和合同服务边际的计量,保费分配法的适用条件及保费分配法下保险合同外币现金流量的计量,分出再保险合同亏损摊回部分的确认和期间财务报表作出会计估计的调整等作出简化规定。
三是在保险合同列报方面,对当期分保摊回未到期责任资产和分保摊回已发生赔款资产余额调节表、分出再保险合同的履约现金流量和合同服务边际余额调节表、以公允价值计量且其变动计入其他综合收益的相关金融资产计入其他综合收益的累计金额调节情况、保单持有人可随时要求偿还的金额等作出简化披露规定。
四是在衔接规定方面,对首次执行新保险合同会计准则时比较信息的列报、修正追溯调整法下简化衔接处理方法的应用以及过渡日的确定等作出简化规定。