11月1日全面推行 国产小客车新车上牌不用再跑车管所
11月1日全面推行 国产小客车新车上牌不用再跑车管所
2025-10-14 11:18:49 中新经纬中新经纬10月14日电 据公安部网站消息,14日,公安部召开新闻发布会通报小客车新车上牌“一件事”改革进展、新增6项公安交管“一网通办”改革措施有关情况。

图片来源于网络,如有侵权,请联系删除
公安部交通管理局局长王强在发布会上指出,近年来,随着我国交通大发展深入推进,机动车和驾驶人持续保持高速增长态势。截至2025年9月底,全国机动车保有量达4.6亿辆,其中汽车保有量达3.6亿辆,驾驶人数量达到了5.5亿人,机动车、驾驶人总量及增量均居世界首位。面对经济社会高质量发展的新要求,人民群众对交管服务的均等化、便利化交管服务有了新的期待,公安部秉承以人民为中心的发展理念,持续深化公安交管行政管理服务改革,累计创新推出160多项高效便利的服务举措,减少群众企业办事成本1000多亿元,有力服务了经济社会高质量发展。

图片来源于网络,如有侵权,请联系删除
王强称,今年是“十四五”规划的收官之年,也是进一步全面深化改革的重要一年。为认真贯彻落实党中央、国务院关于优化政务服务、推动“高效办成一件事”的重大决策部署,全面落实国务院办公厅2025年度“高效办成一件事”重点事项,公安部将牵头负责的2项“高效办成一件事”,即新车上牌“一件事”和公安交管服务“一件事”作为重点任务进行攻坚,全面推进措施落实,助力经济社会高质量发展。在总结前期改革试点经验基础上,组织专题调研,广泛听取意见,准备于11月1日在全国全面推行国产小客车新车上牌“一件事”,同时推出6项公安交管“一网通办”服务新措施,提升公安交管服务质效,更加便利群众办事出行。
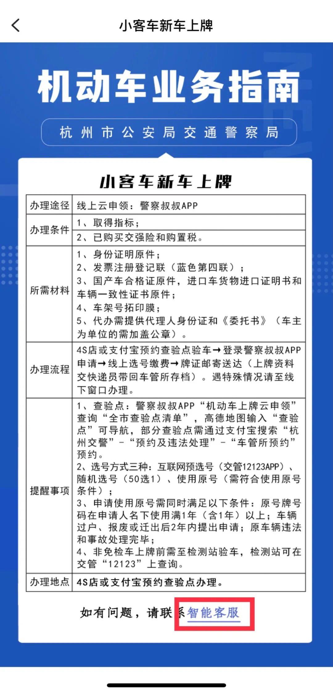
第一,在全国推行国产小客车新车上牌“一件事”服务,更加便利群众购车上牌,更好服务汽车产业高质量发展。今年1月,国务院办公厅将新车上牌“一件事”列入2025年度“高效办成一件事”第一批重点事项清单,公安部按照工作部署,积极会同相关部门,推进优化车辆生产、销售、保险等环节流程对接,全面推进买车、购险、缴税、上牌等“信息联动、一站办结”。在这里需要说明的是,新车上牌一件事其中一个关键环节就是在汽车生产企业要完成新车预查验工作,以便老百姓购车之后不用再到车管所去验车,纯进口小客车因产地在国外,因此暂时无法满足这个条件,所以我们暂时还无法对纯进口小客车提供新车上牌“一件事”服务,目前仅限于国产小客车。
王强指出,为推行好新车上牌“一件事”服务,公安部主要开展了以下工作。一是打通信息壁垒,全面取消纸质凭证。积极对接工信、税务、金融监管等部门,推动车辆销售发票、购置税、保险等信息共享核查,实现国产小客车新车上牌全业务数字化办理,群众不用再提交纸质材料,今年以来已为群众减少办事材料5000多万份。二是优化办事流程,新车上牌一站服务。组织在全国统一的“交管12123”APP开发应用新车上牌“一件事”模块,网上集成选号、上牌服务和选车、购险链接等服务,协同30多家汽车企业实行“新车预查验”,实现新车信息联网共享,群众购置新车后不需要再到车管所校验车辆,足不出户网办登记上牌,减轻了往返窗口办事负担。三是推进试点应用,取得良好社会效果。为保证改革顺利推进,今年5月起,公安部组织河北保定、内蒙古鄂尔多斯、江苏常州、浙江杭州、浙江金华、广东广州、广东深圳、重庆等8个城市试点开展了新车上牌“一件事”服务,取得了良好效果。群众办理新车上牌时间由原来的线下2个多小时,压缩到线上半小时以内办结,实现了新车购置上牌的“一网通办”。
第二,深化“互联网+交管”服务改革创新,推出6项公安交管“一网通办”服务新措施。近年来,公安部持续推进数字化政务服务,不断创新“互联网+交管”服务,持续推进公安交管服务“一件事”。目前,补换领号牌、行驶证、驾驶证、考试预约和轻微交通事故视频快处等35项交管业务都已实现了“交管12123”APP一网通办。为坚决落实国务院今年“高效办成一件事”第二批重点事项清单任务,公安部持续深入推进公安交管服务“一件事”创新发展,将于11月1日推出6项公安交管“一网通办”服务新措施,包括推行网上办理解除机动车抵押登记、网上办理大件运输车辆临时号牌、网上补换领机动车登记证书、机动车转籍信息网上转递、便利网上办理驾驶人考试业务、网上申请校车驾驶资格。新措施实施后,公安交管网办业务将增至41项,预计每年将惠及上亿办事群众,大幅减轻群众往返窗口办事负担。(中新经纬APP)
来源:中新经纬
编辑:张嘉怡
广告等商务合作,
中新经纬版权所有,未经书面授权,任何单位及个人不得转载、摘编或以其它方式使用。 关注中新经纬微信公众号(微信搜索“中新经纬”或“jwview”),看更多精彩财经资讯。