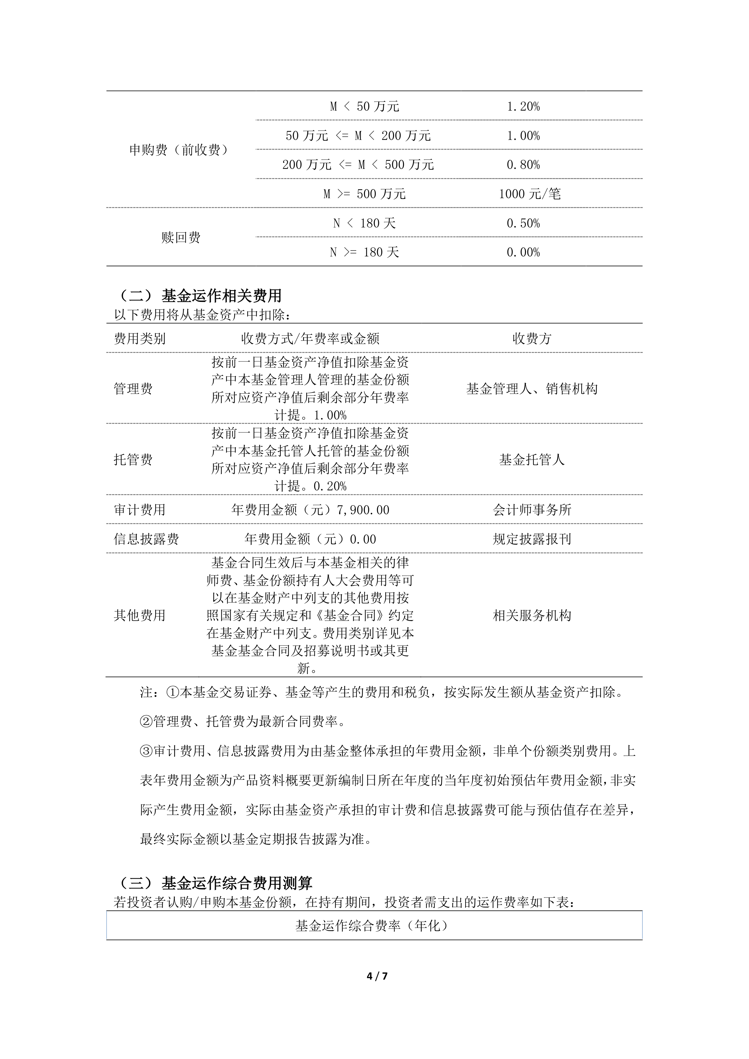
业绩比较基准新规发布 公募基金迎来“投资之锚”
(原标题:业绩比较基准新规发布 公募基金迎来“投资之锚”)

图片来源于网络,如有侵权,请联系删除

图片来源于网络,如有侵权,请联系删除
公募基金业绩比较基准新规发布。
1月23日,证监会发布了《公开募集证券投资基金业绩比较基准指引》(以下简称《指引》),基金业协会同步发布了《公开募集证券投资基金业绩比较基准操作细则》(以下简称《操作细则》),这标志着《推动公募基金高质量发展行动方案》(以下简称《行动方案》)又一重要成果落地。
为平稳推进存量产品的基准调整、降低政策落地对市场的冲击,监管层设立一年左右的过渡期。记者了解到,证监会将指导行业机构在规则过渡期内,稳妥做好存量产品的基准优化变更工作,原则是尽量调整基准不涉及调仓,使基准更加符合基金合同约定和基金实际风格,确保不对市场稳定造成影响。
强化“锚”和“尺”作用
业绩比较基准是管理人基于产品定位和投资目标而为基金设定的业绩参考标准,可以发挥“锚”和“尺”的功能作用。其中,“锚”的作用主要表现为明晰投资风格、约束投资行为,防止基金产品投资“风格漂移”,提高投资稳定性;“尺”的作用主要表现为衡量基金是否跑赢市场,并据此对基金公司高管和基金经理进行考核。
从境外成熟市场经验看,业绩比较基准能够帮助投资者形成对基金产品投资策略和投资方向的基本认识,并对预期风险收益特征形成基本判断,从而提升投资体验。
此次规则突出基准对产品的表征作用。一方面,《指引》《操作细则》明确业绩比较基准应充分体现产品定位和投资风格,与投资策略、投资方向和风险收益特征相匹配;另一方面,要求管理人根据产品定位、投资风格和业绩比较基准任命具备相关管理经验的基金经理,且基准一经选定不得随意变化,不得仅因基金经理变化、市场短期变动、业绩考核或者排名而变更基准。
为了杜绝“挂羊头、卖狗肉”“风格漂移”等问题,此次规则强化基准对投资的约束作用,要求管理人建立健全覆盖业绩比较基准选取、披露、监测、纠偏和问责等全流程管控机制,为业绩比较基准发挥功能作用提供保障。同时,提高基准选取的决策层级,由公司管理层对基准选取进行决策,并对选取基准承担主要责任。强化内部监督力度,由独立部门负责监测基金偏离情况,由投资决策委员会对偏离进行判断,从而对投资形成监督约束。
在发挥基准对考核的指导作用方面,此次规则明确管理人应建立以基金投资收益为核心的考核体系,体现产品业绩和投资者盈亏情况,健全与基金投资收益相挂钩的薪酬管理机制。在衡量主动权益基金业绩时,管理人应当加强与业绩比较基准对比,基金长期投资业绩明显低于业绩比较基准的,相关基金经理的绩效薪酬应当明显下降。
另外,规范基金评价评奖机制,改变全市场排名导向,本次规则要求基金评价机构应当将业绩比较基准作为评价基金投资管理情况的重要依据,以更加科学客观地衡量基金投资业绩、风险控制能力和风格稳定性。同时,要求基金管理人、销售机构、评价机构在进行权益类基金投资业绩排序或者排名时,应当结合业绩比较基准进行合理分类。
为推动各方归位尽责,构建相互约束、良性循环的行业生态,《指引》《操作细则》对其他市场机构也提出相应要求,一是托管监督方面。切实发挥托管人的监督复核职责,明确基金托管人应当履行基金合同审核、基金投资风格库复核、权益类基金投资风格稳定性监督、信息披露复核等责任。二是销售展示方面。考虑到基金销售展示是投资者了解基金的直接环节,要求管理人、销售机构展示基金业绩的同时,应当展示业绩比较基准的表现,方便投资者进行比较。三是信息披露方面。规范基金合同、定期报告等信息披露文件对业绩比较基准的披露内容,提高基金投资运作透明度。
设置过渡期平稳推进
记者了解到,此次规则发布将设置一定的过渡期,按照“调整基准不调仓”的原则,指导行业机构在规则过渡期内,稳妥做好存量产品的基准优化变更工作,使基准更加符合基金合同约定和基金实际风格,确保不对市场稳定造成影响。
“此次规则针对公募基金业绩比较基准在制度安排和管理机制存在的问题,如法规制度缺乏专门性、系统性的规定,多数管理人尚未建立覆盖业绩比较基准的全链条内控机制,部分主动管理权益类基金业绩大幅偏离业绩比较基准,个别产品甚至出现‘风格漂移’等情况进行的规则完善。”上述业内人士指出,由于业绩比较基准长期缺位,市场的使用有一个过程,监管也会给予足够的时间,让市场主体进行充分调整。
记者了解到,配套的还有基准库的建立。基金业协会已建立基金行业业绩比较基准要素库,基准库未来将用于鼓励、引导行业机构规范选取表征权益资产的基准要素。后续还将明确薪酬考核细则。基金业协会将修订出台薪酬考核规则,细化基金经理薪酬考核具体指标要求,全面强化基金管理人与投资者绑定关系。
公募基金高质量发展再下一城
此次业绩比较基准改革是《行动方案》又一重要成果落地,标志着公募基金高质量发展再下一城。
《指引》《操作细则》明确了业绩比较基准选取和使用的基本要求,重点压实了基金管理人的主体责任,同步完善基金托管、销售、评价等各方职责,以此构建围绕业绩比较基准的全链条、多维度管控机制。
业内人士指出,此次规则发布健全基础制度。参照境外市场经验,构建基金业绩比较基准的专门性、系统性制度,填补公募基金监管规则的空白,推动境内公募基金业绩比较基准管理更加规范化。坚守信义义务本源。《指引》直击“风格漂移”“基金盲盒”等行业痛点,通过强化基准约束,引导基金管理人和基金经理更加注重投资纪律,减少短期博弈,专注为投资者提供长期稳健回报。
在促进高质量发展方面,监管部门有意推动公募基金形成更加稳定清晰的投资风格,更好发挥公募基金的价值投资工具属性,成为机构投资者参与资本市场的有效工具,赋能基金投顾业务发展,为资本市场引入更多中长期资金。并引导投资者理性客观看待基金投资收益,新规通过明确基准定位、优化展示披露,培育投资者长期投资理念,让投资者明白基准是衡量基金经理主动管理能力的标尺,而非市场热点或短期收益。
责编:李丹
校对:冉燕青
版权声明
证券时报各平台所有原创内容,未经书面授权,任何单位及个人不得转载。我社保留追究相关行为主体法律责任的权利。
转载与合作可联系证券时报小助理,微信ID:SecuritiesTimes