在人类与物理世界交互方式深刻变革的今天,建筑信息模型(BIM)技术正以数字孪生之力重构建筑行业的生产范式。从设计图纸的三维跃迁到全生命周期的数据贯通,从单点工具应用到产业生态重构,BIM技术不仅承载着工程项目可视化管理的价值,更肩负着推动建筑业工业化、数字化、绿色化转型的历史使命。作为建筑业数字化转型的核心引擎,BIM正在重新定义"建造"的内涵,为智慧城市建设奠定数字基石。

图片来源于网络,如有侵权,请联系删除
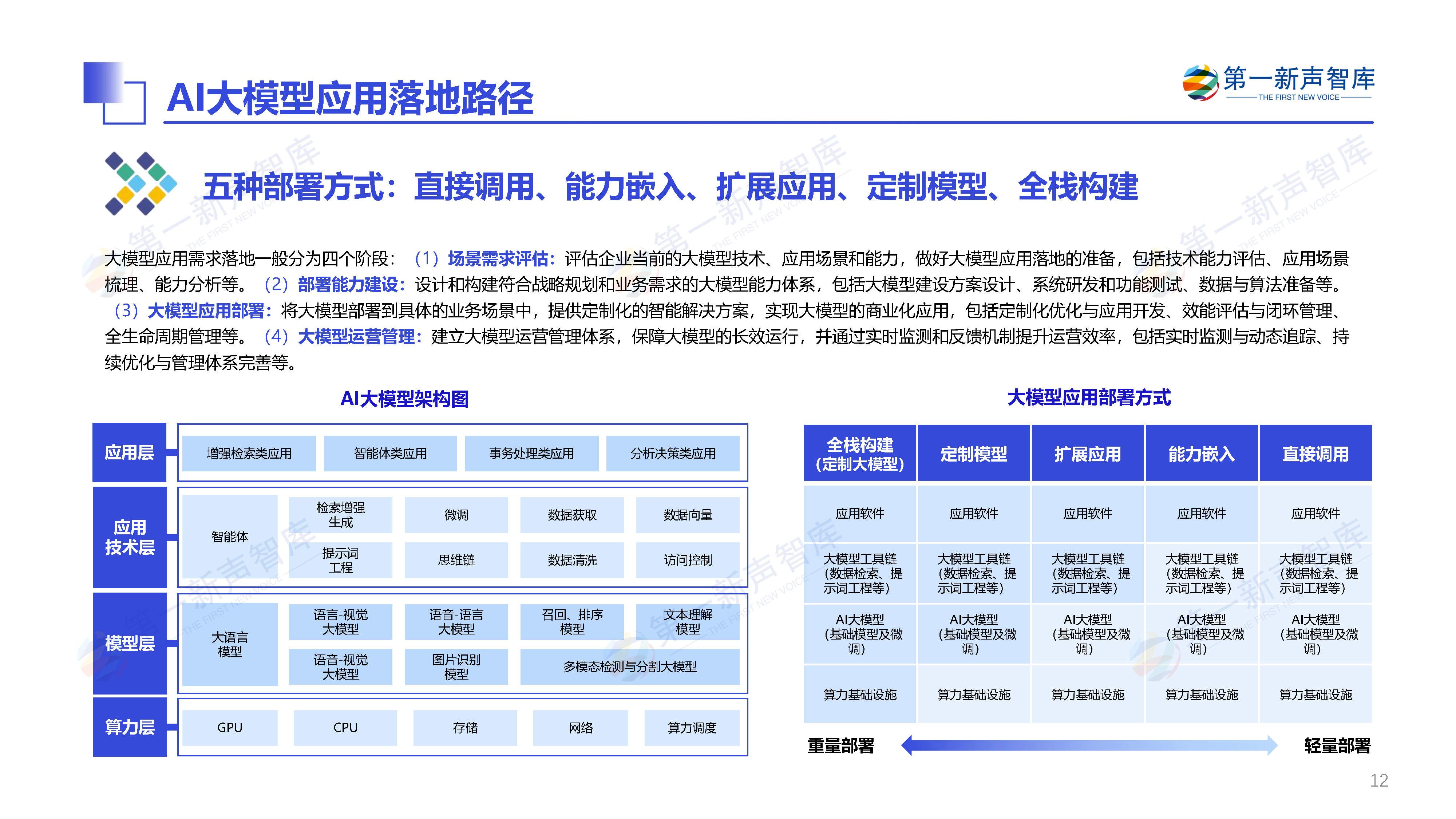
一、建筑信息模型行业市场发展现状分析

图片来源于网络,如有侵权,请联系删除
1.1 技术演进突破应用边界
BIM技术正经历着从工具到平台的范式升级。在基础能力层面,某企业研发的BIM引擎实现超大规模模型轻量化加载,使城市级数字孪生平台的流畅运行成为可能;在协同设计领域,某平台开发的云端BIM协同系统,支持多专业实时在线编辑,设计变更响应时间大幅缩短。
技术融合催生新物种应用。BIM与GIS技术的结合,催生出城市信息模型(CIM)平台,某智慧城市项目通过BIM+GIS集成,实现从建筑单体到城市片区的全要素数字化管理;在智能建造领域,某企业开发的BIM+机械臂控制系统,使预制构件生产误差控制在行业基准以内。
1.2 政策框架构建发展新范式
全球主要经济体正加速布局BIM技术战略高地。中国相继出台《关于推动智能建造与建筑工业化协同发展的指导意见》《"十四五"建筑业发展规划》等政策文件,构建起覆盖技术研发、工程应用、人才培养的完整政策体系。地方层面,某直辖市要求大型公共建筑全面应用BIM技术,某省建设省级BIM云平台,形成区域特色发展格局。
在国际贸易领域,BIM标准互认成为焦点。某国际组织发布的BIM交付标准融入中国企业技术方案,展现中国在BIM领域的创新实力;在数据安全领域,某企业通过自主研发的BIM加密技术,有效防范数据泄露风险。
1.3 产业生态呈现网状融合特征
BIM产业链正在突破传统线性结构,形成跨领域协同创新网络。在软件层面,某企业推出的开源BIM基础平台,吸引开发者,构建起覆盖设计、施工、运维的全链条软件生态;在服务领域,某公司开发的BIM咨询业务,涵盖模型构建、冲突检测、成本测算等全流程服务。
跨界融合催生新业态模式。某企业打造的"BIM+FM(设施管理)"平台,实现建筑运维阶段的数字化管控;在装配式建筑领域,某公司开发的BIM+MES(制造执行系统)集成平台,打通设计端与生产端的数据壁垒。
2.1 需求升级驱动市场扩容
BIM市场需求呈现品质化、场景化特征。在公共建筑领域,某机场扩建项目通过BIM技术实现管线综合优化,节约工期;在工业建筑领域,某汽车工厂建设采用BIM正向设计,使工艺布局合理性大幅提升。企业级市场展现强劲增长动能。某企业推出的BIM施工管理系统,实现进度、成本、质量的实时管控;在运维市场,某公司开发的BIM智慧运维平台,使设施管理效率提升。
根据中研普华产业研究院发布的《》显示:
2.2 应用场景拓展市场边界
BIM技术的应用场景呈现多元化延伸。在基础设施领域,某跨海大桥项目通过BIM技术实现复杂节点施工模拟;在乡村振兴领域,某项目开发的BIM农房设计系统,提供标准化与个性化兼具的民居设计方案。新兴领域成为市场新蓝海。某企业打造的BIM+VR安全教育平台,通过沉浸式体验提升工人安全意识;在碳管理领域,某公司开发的BIM碳排放测算系统,为绿色建筑认证提供数据支撑。
2.3 区域市场呈现差异化特征
全球BIM市场形成"三级梯队"竞争格局。第一梯队国家在核心技术领域保持领先,某国在BIM引擎开发、标准制定等方面形成垄断优势;第二梯队国家聚焦特色领域突破,某国在基础设施BIM领域形成完整解决方案;第三梯队国家通过承接产业转移实现跨越发展,某国建设的BIM技术应用中心吸引全球投资。中国市场呈现"双循环"发展特征。内循环方面,某企业开发的国产BIM软件实现政府投资项目突破;外循环层面,某公司承接的海外EPC项目,通过BIM技术实现跨国协同设计。
3.1 技术融合催生质变突破
BIM行业正进入深度融合期。在人工智能领域,某实验室研发的BIM智能审查系统,通过机器学习自动检测设计缺陷;在物联网领域,某企业开发的BIM+传感器集成平台,实现建筑运行状态的实时监测与预警。在基础技术领域,图形引擎技术取得突破,某企业研发的BIM引擎实现复杂曲面建模;在数据安全领域,某公司推出的区块链BIM存证平台,确保模型数据的不可篡改性。
3.2 商业模式创新重塑产业逻辑
订阅制服务模式加速普及。某企业推出的BIM软件云服务,通过按需付费模式降低中小企业创新门槛;在平台领域,某公司打造的BIM产业互联网平台,连接设计师、施工单位、材料供应商等全链条参与者。生态构建成为竞争新焦点。某企业发起的BIM生态联盟,涵盖软件开发商、咨询服务商、培训机构等;在开源领域,某基金会管理的开源BIM项目吸引全球开发者,形成技术普惠新模式。
中研普华通过对市场海量的数据进行采集、整理、加工、分析、传递,为客户提供一揽子信息解决方案和咨询服务,最大限度地帮助客户降低投资风险与经营成本,把握投资机遇,提高企业竞争力。想要了解更多最新的专业分析请点击中研普华产业研究院的《》。
