我国首部《住房租赁条例》今起施行:重点城市租金房价比已升至2.17%
(原标题:我国首部《住房租赁条例》今起施行:重点城市租金房价比已升至2.17%)

图片来源于网络,如有侵权,请联系删除
9月15日,我国首部专门规范住房租赁活动的行政法规《住房租赁条例》正式施行,《条例》作为我国首部专项规范住房租赁的行政法规,填补了住房租赁领域顶层立法的空白。通过规范住房租赁活动、维护租赁当事人合法权益,推动住房租赁市场交易行为规范化,促进房地产市场从传统单一销售模式向多元化发展模式转型。

图片来源于网络,如有侵权,请联系删除
条例首次以行政法规形式明确租户维权路径:遇违法或侵权行为,可根据情形向住建、公安、消防、市场监管等部门投诉;纠纷亦可诉诸基层调解组织、法院、12345热线或消协。投诉前需备妥租赁合同、聊天记录、支付凭证等证据。
出租人须办理房屋租赁备案,中介机构未备案将被罚款;若出租人拒不备案,承租人可单方办理。备案合同不仅便利居住证申领和公积金提取,也有助于租金透明化并抑制“二房东”象。各地后续将结合条例出台地方性配套细则并强化监管执行。
当前我国租赁市场以个人业主为主,机构化率远低于日本、美国等国家。《条例》提出培育市场化、专业化的住房租赁企业,推动租赁服务从“散户化粗放运营”向“机构化专业管理”转型。
2025年上半年,重点城市租金房价比已升至2.17%,核心城市优质租赁资产投资回报率接近5年期定期存款利率。随着租赁住房REITs市场逐步成熟及市场利率下行,租赁资产收益率吸引力持续提升,吸引更多长期资本进入市场。
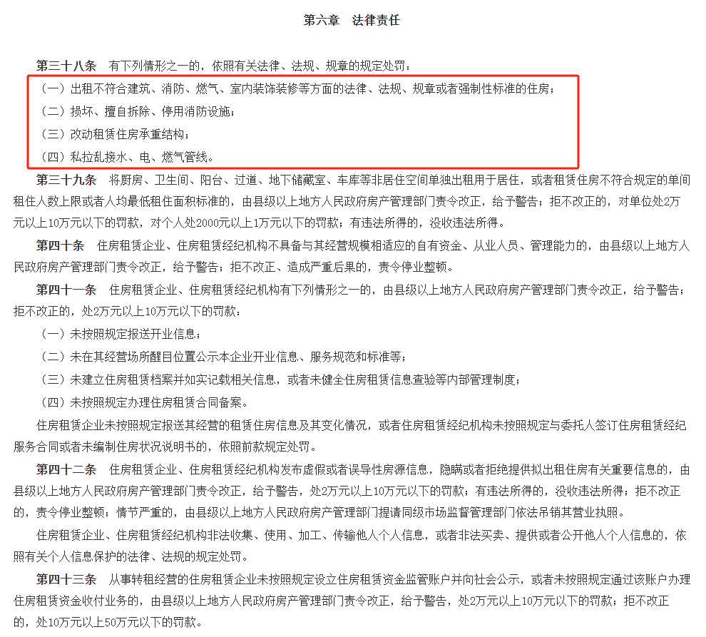
《条例》通过明确租赁合同备案免费化、禁止暴力驱赶承租人、建立租赁押金监管机制等措施,切实增强承租人居住安全感与权益保障力度。这一制度完善将促进住房回归居住本源属性,减少市场投机行为,推动房地产市场长期稳定发展。