模型FG-CLIP2,撬动具身智能与商业增长

小微 小微
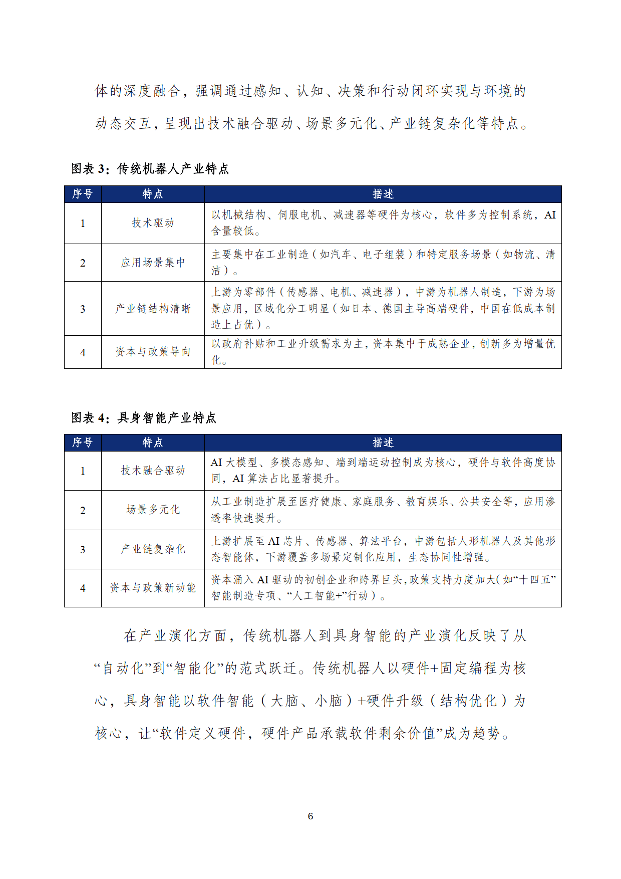
66715
2025月11月05日

当行业还在卷大模型参数时,360已悄然在AI的“视力”上实现了降维打击。其最新开源的FG-CLIP2模型,凭借对图像细节的极致理解,在多项测试中超越谷歌、Meta同类产品,成为全球最强的视觉语言模型。

模型FG-CLIP2,撬动具身智能与商业增长
图片来源于网络,如有侵权,请联系删除

中文benchmark综合排名

模型FG-CLIP2,撬动具身智能与商业增长
图片来源于网络,如有侵权,请联系删除

FG-CLIP2的核心突破在于解决了“细粒度识别”问题。这对于正处风口的具身智能和商业智能化至关重要。想象一下,家庭机器人能根据“拿起茶几上屏幕有裂痕的手机”这样的指令准确行动;安防系统能通过“寻找戴黑色鸭舌帽的可疑人员”瞬间锁定目标。FG-CLIP2让机器对世界的理解从“大概”变为“精确”,为真正的实用化AI奠定了基础。

模型FG-CLIP2,撬动具身智能与商业增长
图片来源于网络,如有侵权,请联系删除

作为国内较早布局人工智能的企业,360依托搜索、浏览器等核心业务积累的百亿级图文数据,以及自研的大规模高质量数据集FineHARD,深耕AI底层能力,持续推进中国构建自主可控的AI技术体系。(古雨)

【责任编辑:周靖杰】
    阅读下一篇:
              其他相关 RELEVANT MATERIAL
              瞄准万亿级市场!七部门联合印发《推动工业领域设备更新实施方案》

              瞄准万亿级市场!七部门联合印发《推动工业领域设备更新实施方案》

              63687
              2024-04-10
              4月9日,工信部等七部门印发《推动工业领域设备更新实施方案》(下称《方案》),围绕推进新型工业化,以大规模设备更新为抓手,实施制造业技术改造升级工程,以数字化转型和绿色化升级为重点,推动制造业高端化、智能化、绿色化发展,为发展新质生产力,提高国民经济循环质量和水平提供有力支撑。图片来源于网络,如有侵权,请联系删除 《方案》提出,到2027年,工业领域设备投资规模较2023年增长25%以上,规模以上工业企业数字化研发设计工具普及率、关键工序数控化率分别超过90%、75%,工业大省大市和重点园区规上工业企业数字化改造全覆盖,重点行业能效基准水平以下产能基本退出、主要用能设备能效基本达到节能水平,本质安全水平明显提升,创新产品加快推广应用,先进产能比重持续提高。 鼓励航空、光伏、动力电池领域相关企业更新高端先进设备 《方案》指出,实施先进设备更新行动。加快落后低效设备替代,针对工业母机、农机、工程机械、电动自行车等生产设备整体处于中低水平的行业,加快淘汰落后低效设备、超期服役老旧设备。 做好升级高端先进设备更新工作,针对航空、光伏、动力电池、生物发酵等生产设备整体处于中高水平的行业,鼓励企业更新一批高技术、高效率、高可靠性的先进设备。 具体来看,重点推动航空行业全面开展大飞机、大型水陆两栖飞机及航空发动机总装集成能力、供应链配套能力等建设;光伏行业更新大热场单晶炉、高线速小轴距多线切割机、多合一镀膜设备、大尺寸多主栅组件串焊机等先进设备;动力电池行业生产设备向高精度、高速度、高可靠性升级,重点更新超声波焊接机、激光焊接机、注液机、分容柜等设备;生物发酵行业实施萃取提取工艺技改,更新蒸发器、离心机、新型干燥系统、连续离子交换设备等。 同时,更新升级试验检测设备,在石化化工、医药、船舶、电子等重点行业,围绕设计验证、测试验证、工艺验证等中试验证和检验检测环节,更新一批先进设备,提升工程化和产业化能力。 中国信息通信研究院院长余晓晖表示,2023年末,我国规模以上工业企业资产已经超过167万亿元,多种关键设备保有量全球领先,如工业机器人保有量占全球三分之一,新增装机量超过全球总量的一半。 3月5日,国家发改委主任郑栅洁在十四届全国人大二次会议经济主题记者会上表示,随着高质量发展的深入推进,设备更新的需求会不断扩大,初步估算这是一个5万亿元以上的巨大市场。 中国电子信息产业发展研究院规划所工业投资研究室主任樊蒙此前在接受媒体采访时表示,通过历史数据推算,我国工业设备投资约占全社会设备投资的70%以上,是设备更新的重要力量。据此估算,我国工业领域设备更新年规模约在4万亿元左右。 引导上下游企业协同打造智慧供应链 在实施数字化转型行动方面,《方案》提出,推广应用智能制造装备,推动数控机床与基础制造装备、增材制造装备、工业机器人、工业控制装备、智能物流装备、传感与检测装备等通用智能制造装备更新。 重点推动装备制造业更新面向特定场景的智能成套生产线和柔性生产单元;电子信息制造业推进电子产品专用智能制造装备与自动化装配线集成应用;原材料制造业加快无人运输车辆等新型智能装备部署应用,推进催化裂化、冶炼等重大工艺装备智能化改造升级;消费品制造业推广面向柔性生产、个性化定制等新模式智能装备。 加快建设智能工厂,推动人工智能、第五代移动通信(5G)、边缘计算等新技术在制造环节深度应用,形成一批虚拟试验与调试、工艺数字化设计、智能在线检测等典型场景。充分发挥工业互联网标识解析体系作用,引导龙头企业带动上下游企业同步改造,打造智慧供应链。 同时,还要加强数字基础设施建设,加快工业互联网、物联网、5G、千兆光网等新型网络基础设施规模化部署,鼓励工业企业内外网改造。构建工业基础算力资源和应用能力融合体系,加快部署工业边缘数据中心,建设面向特定场景的边缘计算设施,推动“云边端”算力协同发展。加大高性能智算供给,在算力枢纽节点建设智算中心。 《方案》指出,要实施绿色装备推广行动,推动重点用能行业、重点环节推广应用节能环保绿色装备。钢铁行业加快对现有高炉、转炉、电炉等全流程开展超低排放改造;有色金属行业加快高效稳定铝电解、绿色环保铜冶炼、再生金属冶炼等绿色高效环保装备更新改造;家电等重点轻工行业加快二级及以上高能效设备更新。 设立科技创新和技术改造专项再贷款 为保障相关政策举措有效实施,《方案》提出,加大工业领域设备更新和技术改造财政支持力度,将符合条件的重点项目纳入中央预算内投资等资金支持范围。加大对节能节水、环境保护、安全生产专用设备税收优惠支持力度,把数字化智能化改造纳入优惠范围。 事实上,为鼓励企业加大设备、器具投资力度,2018年开始,我国对企业新购进的设备、器具,单位价值不超过500万元的,允许一次性计入当期成本费用在计算应...
              应对市值管理“首考” 险企有信心提升估值

              应对市值管理“首考” 险企有信心提升估值

              49280
              2024-04-22
              今年初,国务院国资委表态“进一步研究将市值管理纳入中央企业负责人业绩考核”后,市值管理成为各方关注的热词。图片来源于网络,如有侵权,请联系删除 在A股5家上市险企中,就有两家中央企业、两家国有企业。业内认为,他们将面临市值管理考核。在五大上市险企近期举办的业绩发布会上,“市值管理”也成为管理层热议的高频词。图片来源于网络,如有侵权,请联系删除 尽管近期保险板块有所反弹,但与上市险企整体价值相比,5家上市险企估值被严重低估。多位上市险企高管公开表示,对于保险股估值修复有信心,面对考核压力,将采取优化分红政策等措施加强市值管理。 保险股价值被严重低估 受新“国九条”利好影响,上周保险板块震荡回升。 不过在分析人士看来,利好虽然提振了保险股信心,但距离推动保险股估值完全修复“仍有很长的路要走”,因为当前A股上市险企均处于被低估状态。 据记者了解,与一般企业通过市盈率(PE)或市净率(PB)估值不同,对保险公司尤其是寿险公司估值需采用专门的PEV估值(当前市值/内含价值),以更好反映长期保险业务的未来价值。根据上市险企2023年年报所披露的内含价值数据来看,多家上市险企PEV均远低于1,说明这些公司均被严重低估。 以上市险企年报披露的2023年末内含价值计算,截至4月18日收盘,中国人寿、中国太保、新华保险、中国平安的PEV分别为0.64、0.44、0.38、0.52,均小于1。 对于这种现状,保险公司也颇感无奈。上市险企管理层多次公开表示,其股价没有反映公司价值,而且股价比内含价值低了很多,但相信假以时日,股价最终会反映公司价值。 多措并举应对考核压力 今年1月,国务院国资委产权管理局负责人表示,将把市值管理成效纳入对中央企业负责人的考核,引导中央企业负责人更加重视所控股上市公司的市场表现,及时通过应用市场化增持、回购等手段传递信心、稳定预期,加大现金分红力度,更好地回报投资者。 国资委考核落地在即,上市险企面临较大市值管理压力。 对此,上市险企已经采取行动。中国人保副董事长、总裁赵鹏表示,中国人保在行业中率先将市值考核纳入到相关部门的KPI中,公司市值管理工作得到了资本市场和监管机构的认可和肯定,人保集团A股和H股股价涨幅连续3年跑赢同业平均。 赵鹏介绍,将采取三方面举措做好市值管理,具体包括:努力实现可持续、有韧性的经营业绩,防止业绩大起大落;讲好投资故事,传递投资价值;不断丰富市值管理的手段和工具,同时保持分红政策的连续性和稳定性,努力为投资者提供持续、稳定、可预期的投资回报。 实际上,上市险企一直通过良好的分红方案来回报投资者。根据2023年分红方案,中国平安全年拟合计分红约440亿元,现金分红比例约51.4%;中国人寿拟派发现金股利总计约121.54亿元,现金分红比例约58%;中国太保拟分配约98.13亿元,现金分红比例约36%;中国人保拟派发现金红利约68.99亿元,现金分红比例为30.3%;新华保险拟派发现金红利约26.52亿元,现金分红比例约30.4%。 某上市保险公司董事长对记者表示,主要从三方面考虑加强市值管理,具体包括:持续做优做强基本面,提升价值创造及盈利能力;进一步探索优化派息政策,以更加科学、稳健的利润分配方案,提高股东回报;不断加强投资者关系与信息披露工作,帮助投资者更好地了解和认可公司的投资价值。 保险股估值修复动力充足 市场各方认为,虽然保险股目前估值处于低位,不过,无论从新“国九条”影响还是行业未来的发展空间来看,保险股今年都有一定的向上修复动力。 短期来看,上市险企一季度经营表现预期良好。国金证券研报认为,预计上市险企一季度新业务价值快速增长,利润相对平稳,有望带来估值阶段性反弹。 中长期来看,多位券商分析师认为,2024年各保险公司将大力推动优秀代理人增员,代理人渠道结构改善将带来整体产能提升、价值率提升,将推动今年新业务价值保持增长,预计新业务价值同比增速将保持平稳,这将进一步推动上市险企内含价值增长,助力估值修复。 长期来看,上市险企竞争力将持续增强。一位券商非银首席分析师表示,随着人们养老、储蓄需求释放,在银行理财等竞品竞争力走弱的情况下,保险产品吸引力持续增强,具有品牌效应的头部险企将最大受益;同时,定价利率调降等一系列促进负债成本下降政策的落地,将推动险企利润率修复,此前被中小险企裹挟降价的头部险企又将最大受益。综合来看,以上市险企为主的头部险企未来竞争力将持续增强。 【作者:韩宋辉】  (编辑:王欣宇) 关键字:...
              人保服务 ,拥有“如意行”驾乘险,出行更顺畅!_吸尘器行业市场进入壁垒、行业规模及出口情况

              人保服务 ,拥有“如意行”驾乘险,出行更顺畅!_吸尘器行业市场进入壁垒、行业规模及出口情况

              66381
              2024-04-24
              人保服务 ,拥有“如意行”驾乘险,出行更顺畅!_吸尘器行业市场进入壁垒、行业规模及出口情况 2024年4月24日 来源:互联网 394 19 吸尘器是一种清洁工具,主要用于吸取地面、家具、墙壁等表面的灰尘、污垢和杂物。它通常由吸尘器主机、吸头和吸管等部分组成,使用电力或电池驱动。从 1901年问世发展至今,吸尘器已经成为欧美发达国家家居生活不可或缺的家居清洁健康电器之一。根据Euromonitor数据,3图片来源于网络,如有侵权,请联系删除 吸尘器是一种清洁工具,主要用于吸取地面、家具、墙壁等表面的灰尘、污垢和杂物。它通常由吸尘器主机、吸头和吸管等部分组成,使用电力或电池驱动。图片来源于网络,如有侵权,请联系删除 从 1901年问世发展至今,吸尘器已经成为欧美发达国家家居生活不可或缺的家居清洁健康电器之一。根据Euromonitor数据,美国是世界吸尘器第一大消费国,占据全球吸尘器销量的37%;西欧地区以26%紧随其后。 吸尘器行业市场进入壁垒 吸尘器行业的上游主要为原料供应商和零配件供应商;中游厂商分为代理商和自有品牌商,国内厂商多以代工为主;下游渠道为线下商超、经销商和线上电商平台。 以吸尘器为代表的清洁类小家电行业进入壁垒较高,代工需求稳健,我国或将长期维持领先制造位置。市场上已经存在一些知名品牌,它们通过多年的市场积累和品牌建设,已经获得了消费者的信任和市场份额。新进入者需要投入大量的时间和资金来建立自己的品牌形象和市场份额,这增加了市场进入的难度。 此外,特别是商用及工业用吸尘器,通常需要进入大型应用场景的供应商体系,如商业广场、旅游景点、厂房等。这要求企业经过多个环节的验证,时间长且成本高。一旦形成稳定的合作关系,下游客户通常不会轻易更换设备供应商,这使得新进入者难以获得市场份额。 根据欧睿国际的统计数据,2022 年全球吸尘器市场销量达到 1.47 亿台,其中北美地区销量最高,达到 4,216 万台;亚太地区占比第二,销量达到 3,728 万台;西欧地区紧随其后,为 3,678 万台;其余东欧、澳洲、拉美、中东及非洲等地区合计达到 3,074 万台。 中国消费升级所激发的巨大市场潜力,反过来会推动某个产品或产业的技术迭代与创新,进而促成该产品快速普及。与百姓生活息息相关的家电业沿袭了这条发展规律。2022 年国内吸尘器销量达到 1,985 万台,2017-2022 年间年均复合增长率为 5.79%,增长趋势较为明显。其中,美的、科沃斯、小米、Dyson、德尔玛、莱克、石头科技等品牌均占有一定市场份额,市场集中度较低,竞争较为激烈。 根据中研普华产业研究院发布的显示: 随着吸尘器市场加速普及,吸尘器细分品类日益丰富,从几年前市场主流的卧式、商用桶式,到细分产品用途的车载式和除螨仪,再到目前领先市场份额的机器人和手持推杆式,品类的不断推新和丰富化,满足了不同需求的消费人群。目前全球吸尘器的消费和使用主要集中于欧美、日本等发达国家,其对吸尘器的使用习惯和更新换代需求奠定了全球吸尘器需求基础。 根据数据显示,2021年,我国吸尘器行业零售规模为278亿元,同比增长22.9%。随着国内大众对健康和环保意识的提高,越来越多的消费者开始关注家庭清洁卫生和空气质量,以上为清洁电器的发展提供了巨大的市场需求。 吸尘器行业出口情况 根据海关数据显示,2009年度我国吸尘器出口总量为7,867万台;2021年度我国吸尘器出口总量增长至16,248万台,十三年累计增长超过100%。2022年主要受国际宏观经济低迷及消费市场疲软等因素影响,2022年度中国累计出口吸尘器12176万台,与去年同比下降25.1%。 根据海关总署数据,2024年1-2月我国吸尘器出口金额8.4亿美元,同比+20.6%,2020-23年CAGR为-1.7%;2024年1-2月我国吸尘器出口数量2254万台,同比+32.3%,2020-23年CAGR为-0.5%。 图表:2020--2024年1-2月吸尘器出口金额及增长率 2022年因疫情、欧美通胀、国际局势等因素影响,全球吸尘器销量出现小幅度下滑,2023年销量增速转正,未来前景有望保持乐观:欧睿国际预测24-27年全球吸尘器销量或将维持稳定增长趋势。 在激烈的市场竞争中,企业及投资者能否做出适时有效的市场决策是制胜的关键。报告准确把握行业未被满足的市场需求和趋势,有效规避行业投资风险,更有效率地巩固或者拓展相应的战略性目标市场,牢牢把握行业竞争的主动权。 更多行业详情请点击中研普华产业研究院发布的。 ...
              诊断设备行业发展现状及市场竞争格局、未来机遇分析2024_人保服务,人保有温度

              诊断设备行业发展现状及市场竞争格局、未来机遇分析2024_人保服务,人保有温度

              59856
              2024-04-26
              诊断设备行业发展现状及市场竞争格局、未来机遇分析2024 2024年4月26日 来源:互联网 1035 66 诊断设备是医疗领域中用于检测、识别疾病或身体状况的工具和设备。随着医疗技术的进步,诊断设备在疾病早期筛查、精准诊断以及治疗监测等方面发挥着越来越重要的作用。图片来源于网络,如有侵权,请联系删除 随着医疗需求的增加、医疗技术的不断推陈出新以及政府对医疗系统的投资增加等多个因素的综合作用,诊断设备行业市场规模持续增长。全球诊断设备市场在过去几年中年均增长率超过10%,而中国市场也呈现出稳步增长的态势。图片来源于网络,如有侵权,请联系删除 诊断设备是医疗领域中用于检测、识别疾病或身体状况的工具和设备。随着医疗技术的进步,诊断设备在疾病早期筛查、精准诊断以及治疗监测等方面发挥着越来越重要的作用。诊断设备行业是提供医疗诊断设备的制造和销售的行业。这些设备主要用于疾病的预防、检测、诊断和治疗过程中,通过各种技术和方法,对患者的病情状况和健康状况进行检测和分析,提供相应的诊断结果和治疗建议。诊断设备行业的产品包括各种医疗影像设备、实验室诊断设备和相关配件等。其中,影像设备包括X光机、CT机、MRI、超声波等;实验室诊断设备包括血液分析仪、生化分析仪、免疫分析仪等。图片来源于网络,如有侵权,请联系删除 随着医疗技术的不断发展和人们对健康需求的不断提高,诊断设备行业也在不断发展和创新,以满足市场的需求。同时,由于诊断设备的专业性和技术性要求较高,行业内的企业需要具备相应的研发、生产和销售能力,并且要时刻关注行业动态和市场需求,不断推出适应市场需求的新产品和技术。 中国医疗服务行业将多维度地均衡医疗资源,全面推行分级诊疗,促使医疗资源逐步下沉、吸引患者选择基层医疗机构就诊,基层医疗系统对体外诊断设备的需求攀升,促进中国体外诊断行业市场规模的扩大。根据数据显示,中国体外诊断设备行业市场规模从2014年108.1亿元增长至2018年216.8亿元,年复合增长率高达19.0%。 诊断设备市场竞争激烈,诊断设备行业中的厂商众多,市场上主要参与者包括了全球和地区性的厂商。他们通过提供高质量的产品、不断进行技术创新与研发等方式争夺市场份额。同时,随着医疗技术的不断进步和患者需求的日益个性化,市场竞争也在不断升级。 根据中研普华产业研究院发布的《》显示: 技术发展推动市场进步。人工智能、大数据等技术的应用正在深刻改变诊断设备行业。例如,人工智能在医疗影像诊断中的应用,不仅提高了诊断的准确性和效率,还降低了医生的工作强度。此外,移动医疗和远程医疗的兴起也为诊断设备行业带来了新的发展机遇。 然而,诊断设备行业市场也面临着一些挑战。例如,随着人口老龄化和疾病负担的增加,医疗需求不断上升,但医疗资源的分配和利用问题依然突出。此外,随着技术的快速发展,如何保持技术创新和产品质量的优势也是企业需要面对的问题。 诊断设备行业市场未来的发展趋势和前景十分广阔。随着医疗技术的不断进步和人们对健康管理的日益重视,诊断设备行业将持续迎来新的发展机遇。技术创新将成为推动市场发展的重要驱动力。人工智能、大数据、云计算等先进技术的应用将进一步推动诊断设备的智能化和自动化。例如,通过深度学习算法,诊断设备能够更准确地识别和分析医学影像,提高诊断的精确性和效率。同时,物联网技术的普及将使得诊断设备能够实现远程监控和实时数据分析,为患者的健康管理提供更为便捷和个性化的服务。 随着人们对健康的关注度不断提高,对于诊断设备的需求也将变得更加多样化和个性化。这将促使厂商针对不同人群、不同疾病类型推出更加专业化和精准化的诊断设备,以满足市场的多样化需求。此外,政策环境的改善也将为诊断设备行业的发展提供有力支持。随着国家对医疗卫生事业的投入不断增加,以及医疗改革的深入推进,诊断设备行业将受益于更加宽松的市场准入政策和更加完善的监管体系。这将有助于降低市场准入门槛,提高市场竞争度,促进产业的健康发展。 综上所述,诊断设备行业市场未来的发展趋势和前景十分看好。技术创新、市场需求的多样化和政策环境的改善将为该行业带来新的发展机遇。 中研普华通过对市场海量的数据进行采集、整理、加工、分析、传递,为客户提供一揽子信息解决方案和咨询服务,最大限度地帮助客户降低投资风险与经营成本,把握投资机遇,提高企业竞争力。想要了解更多最新的专业分析请点击中研普华产业研究院的《》。 关注公众号 免费获取更多报告节选 免费咨询行业专家 相关深度报告REPORTS ...
              2024菠萝产业链上下游发展现状及未来发展前景分析_人保财险政银保 ,人保车险

              2024菠萝产业链上下游发展现状及未来发展前景分析_人保财险政银保 ,人保车险

              82777
              2024-05-05
              人保财险政银保 ,人保车险_2024菠萝产业链上下游发展现状及未来发展前景分析 2024年5月5日 来源:互联网 429 21 菠萝是一种热带水果,原产于南美洲的巴西、巴拉圭亚和阿根廷一带。它拥有独特的香甜味道和丰富的营养价值,深受人们喜爱。随着消费者对健康饮食的持续关注,菠萝作为一种富含维生素和纤维的水果,其市场需求将持续增长。预计未来几年,菠萝市场将保持稳定增长,年度销售图片来源于网络,如有侵权,请联系删除 随着人们对健康饮食的关注增加,菠萝作为一种营养丰富、口感独特的水果,市场需求持续增长。尤其是在南方地区,消费者对菠萝的需求量较大。菠萝的价格受到多种因素的影响,包括产量、市场需求、季节变化等。在菠萝上市高峰期,价格通常保持稳定,但具体价格会因地区、品种和品质等因素而有所不同。 菠萝是一种热带水果,原产于南美洲的巴西、巴拉圭亚和阿根廷一带。它拥有独特的香甜味道和丰富的营养价值,深受人们喜爱。它含有多种维生素和矿物质,如维生素C、维生素A、钾和钙等。这些营养成分有助于增强免疫力、促进消化和维持身体健康。同时,菠萝还含有丰富的膳食纤维,有助于改善肠道功能,预防便秘。 凤梨原产南美洲热带地,18世纪初传遍欧洲各国,中国引种栽培凤梨植物已有300年悠久历史。凤梨喜阳、耐旱、喜高温、高湿的环境,夏季喜凉爽、通风。凤梨用种子繁殖、无性繁殖和分株繁殖。凤梨滋味香甜可口,富含维生素。凤梨除供制造食品罐头以外,还可以作菜肴,果汁可以制糖、酿酒或制醋,残渣可以作为肥料或家畜的饲料。而且叶片坚实耐久,农民称为“波罗麻”,从前农民用来织布,凉爽耐用,也可利用为制结和造纸的原料。 菠萝产业链相对简单,上游主要包括人工、地租、苗种肥料和种植户等成本要素;中游主要是菠萝种植户,目前国内市场以散户种植为主,规模化程度较低;下游则主要分为生鲜和深加工两种用途,但整体深加工需求较鲜食较少。 2021年中国菠萝产量为188.6万吨,较2020年同比增长2.1%。2022年菠萝产量约200万吨左右。2021年中国菠萝产量占全球菠萝总产量的6.6%;从2022年各地区菠萝产量来看,广东菠萝产量占全国菠萝产量的64.6%,海南菠萝产量占全国菠萝产量的25.8%,云南菠萝产量占全国菠萝产量的7%,广西菠萝产量占全国菠萝产量的1.7%,福建菠萝产量占全国菠萝产量的0.9%。 根据中研普华产业研究院发布的《》显示: 菠萝市场总体规模呈现增长趋势,预计年度销售额将持续增长。这主要得益于消费者对健康水果的需求增加,以及菠萝作为一种热带水果的独特口感和营养价值。全球菠萝栽培品种约有70个,其中一些主导种进行商品贸易。在中国,虽然整体菠萝产业组织化程度不高,但也有一些优质的菠萝品种,如“台农16号”、“台农17号”等杂交种类,这些品种在市场上具有较高的竞争力。 中国菠萝的主要产地包括广东、海南、广西、云南等地,其中广东徐闻的菠萝产业在全国具有重要地位。随着“12221”市场体系建设的推进,广东徐闻菠萝的产量和品质得到了进一步提升,成为了全国知名的菠萝产区。由于国内菠萝整体经济效益和品种优良度较低,产量增速不及需求增速,因此整体菠萝进口依赖度较高且持续小幅度提升。同时,国内一些优质的菠萝品种也开始出口到国外市场。 随着消费者对健康饮食的持续关注,菠萝作为一种富含维生素和纤维的水果,其市场需求将持续增长。预计未来几年,菠萝市场将保持稳定增长,年度销售额有望在未来数年内实现显著提升。 随着农业技术的不断进步,菠萝栽培技术将逐渐提升,生产效率提高,产品质量得到保证。这将有助于提升菠萝的市场竞争力,并推动整个行业向更高水平发展。目前菠萝市场主要以鲜食为主,深加工需求相对较少。然而,随着消费者需求的多样化和个性化,菠萝深加工产品将逐渐受到重视。菠萝可以加工成多种产品,如菠萝罐头、菠萝汁、菠萝干等,这将为菠萝市场带来新的增长点。 随着市场竞争的加剧,品牌建设将成为提升菠萝市场竞争力的重要手段。通过打造知名品牌、提升产品品质和服务水平,增强消费者对产品的认知度和信任度,提高市场占有率。随着全球经济一体化的深入发展,菠萝行业将更加注重国际贸易与合作。通过加强与国际市场的联系和合作,拓展出口渠道,提高出口量和出口额,为行业发展注入新的动力。 综上所述,菠萝行业市场未来发展前景广阔,但也面临着一些挑战。投资者和从业者需要密切关注市场动态和消费者需求变化,加强技术创新和品牌建设,拓展深加工领域和国际贸易合作,以抓住市场机遇并实现可持续发展。 中研普华通过对市场海量的数据进行采集、整理、加工、分析、传递,为客户提供一揽子信息解决方案和咨询服务,最大限度地帮助客户降低投资风险与...
              钠离子电池行业深度调研及钠离子电池行业未来发展趋势2024_人保车险,人保护你周全

              钠离子电池行业深度调研及钠离子电池行业未来发展趋势2024_人保车险,人保护你周全

              76405
              2024-05-08
              人保车险,人保护你周全_钠离子电池行业深度调研及钠离子电池行业未来发展趋势2024 2024年5月8日 来源:互联网 1081 69 相比于上述的传统二次电池,有机系离子电池以离子在正负极的嵌入脱出和在两极间扩散作为充放电基本原理,具有能量密度高,倍率高和循环寿命长的特点。随着钠离子电池技术的不断成熟和成本的降低,其市场规模将持续扩大。图片来源于网络,如有侵权,请联系删除 随着技术进步,钠离子电池的能量密度、充电速度和循环寿命等方面不断取得突破,使其性能逐渐接近甚至超越锂离子电池,为其在大规模商业化应用上提供了可能。钠离子电池行业目前正处于快速发展的阶段,具有广阔的市场前景和潜力。图片来源于网络,如有侵权,请联系删除 现有的二次电池技术都还不能满足大规模储能的要求。例如:铅酸、镉镍电池含有大量有害的重金属元素,大规模应用会在生产和废弃阶段造成严重的环境污染,而且对环境温度要求严格,仅适用室内运行环境;镍氢电池由于采用了昂贵的稀有金属,价格上难于满足大规模储电的成本要求。全钒液流电池除了采用了贵金属外,还有毒性和腐蚀性的问题;钠硫电池因为需要高温,液态硫和金属钠对氧化铝隔膜具强腐蚀性,容易造成燃烧事故。 相比于上述的传统二次电池,有机系离子电池以离子在正负极的嵌入脱出和在两极间扩散作为充放电基本原理,具有能量密度高,倍率高和循环寿命长的特点。在性能上可以满足储能系统的技术要求。然而,由于其大量使用易燃的有机电解质,在生产和使用过程中会造成爆燃事故,有安全性问题缺陷。而水系离子电池由于采用中性的盐水溶液作为电解质,既避免了有机电解质的易燃问题,又克服了传统水系电池的高污染,寿命短(如铅酸电池)和价格昂贵(镍氢电池)的缺点,是能够满足大型储能技术要求的理想体系之一。 近年来,水系离子(锂、钠等)电池的研发越来越受到关注。但是,地球上的锂资源实际上是难以支撑大型储能系统的应用需求的。于是,与锂的化学性能类似的钠被认为能够替代锂适用于水系离子电池体系。钠离子电池,是一种二次电池(充电电池),主要依靠钠离子在正极和负极之间移动来工作,与锂离子电池工作原理相似。2022年度化学领域十大新兴技术之一。 根据数据,2023年中国钠离子电池出货量约为0.5GWh。据预测,随着钠电产业在曲折中继续前行,2024年中国钠电池的出货量有望首次突破1GWh。随着技术的进步和市场的扩大,预计中国钠离子电池的出货量将继续增长,并在全球市场中占据更重要的地位。 根据中研普华产业研究院发布的《》显示: 目前,中国钠离子电池相关上市企业主要分布在广东省,共有28家,其次是浙江省和江苏省,分别为12家和10家。这些企业是钠离子电池行业的主要参与者,推动行业的技术创新和市场发展。钠离子电池在安全性、成本等方面具有独特优势,被视为下一代有潜力的电池技术。随着技术的不断进步,钠离子电池的性能正在不断提高,未来有望在锂离子电池之外,成为另一种实现大规模商业化应用的二次电池技术。 宁德时代作为全球领先的新能源创新科技公司,近年来也积极投入钠离子电池的研发和生产。中科海钠是中国科学院物理研究所孵化的一家专注于钠离子电池研发与生产的高新技术企业;该公司拥有多项钠离子电池核心技术,并在多个领域实现了钠离子电池的应用。 钠离子电池在两轮车市场领域有望率先实现突破,特别是在换电或外卖市场。此外,规模化生产企业的钠电池度电成本将降低到0.5元/Wh甚至更低水平,这将进一步推动其在电动汽车、储能系统等领域的应用。随着钠离子电池市场的不断扩大,锂电头部企业将加速发力钠电,与钠电新势力企业展开激烈竞争。这种竞争将推动行业的技术进步和成本降低,同时也将加速行业的整合。目前,商业化钠离子电池使用的负极材料主要是硬碳。未来,随着技术的进步和成本的降低,生物质硬碳等新型负极材料将得到更广泛的应用。此外,聚阴离子产业化将提速,层状氧化物出货占主流。 根据《中国钠离子电池行业发展白皮书(2022年)》的预测,理论上,钠离子电池在100%渗透的情况下,在2026年的市场空间可达到369.5GWh,其理论市场规模达到1500亿元。这表明钠离子电池市场具有巨大的发展潜力。 随着钠离子电池技术的不断成熟和成本的降低,其市场规模将持续扩大。预计在未来几年内,钠离子电池的出货量将实现快速增长,市场规模将不断扩大。随着钠离子电池技术的不断进步,行业将不断推动产业升级。新型正负极材料、电解液等关键技术的突破将带来电池性能的提升和成本的降低,推动行业向更高层次发展。 钠离子电池作为一种新型绿色能源技术,将在推动绿色可持续发展方面发挥重要作用。随着全球对环保和可持续发展的重视不断加强,钠离子电池的应用...